重要奖项公布!厦门钨业4个项目榜上有名

来源: 厦门钨业官微

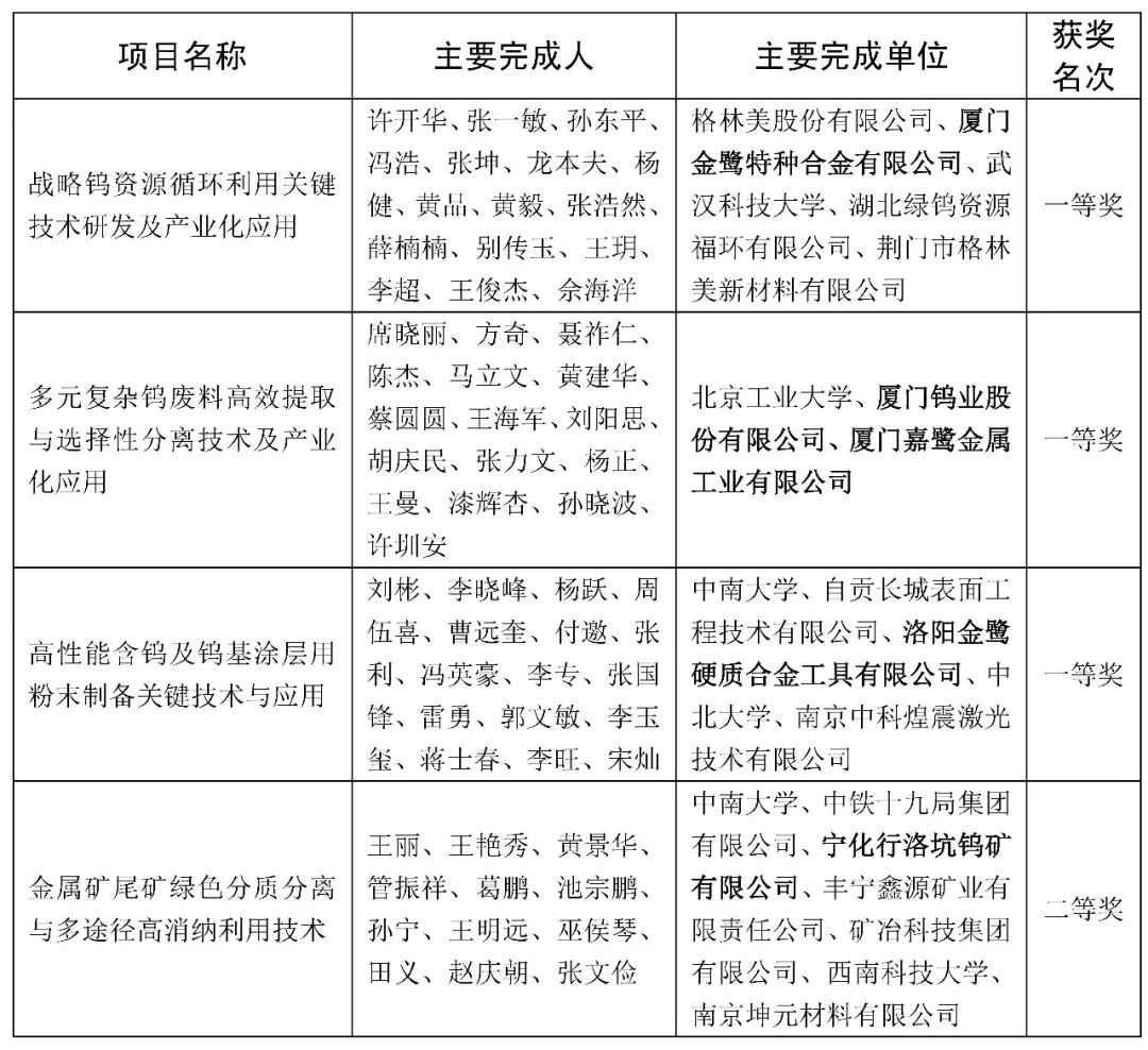
  近日,中国有色金属工业协会、中国有色金属学会公布了2025年度有色金属工业科学技术奖获奖名单经统计,厦门钨业600549)及权属企业共有4个项目榜上有名,其中,一等奖3项、二等奖1项。具体名单如下:

关注同花顺财经(ths518),获取更多机会

0

+1
  • 北信源
  • 兆易创新
  • 科森科技
  • 卓翼科技
  • 天融信
  • 吉视传媒
  • 御银股份
  • 中油资本
  • 代码|股票名称 最新 涨跌幅