文 | 水岸
3月的市场,虽然在外围局势动荡中开局,但表现出了十足的韧性,3月2日,各大指数均保持了平稳运行,直到3月3日,资金才出现了一次较为集中的抛售……
市场中有一句话说得非常好——“短期扰动是资本的试金石,恐慌中抛售的股票,终将会在未来的平静中重回价值”。那么,在外围局势紧张的环境下,A股下一步应该怎么布局?需要注意哪些要点?哪类标的可以在短期恐慌中继续关注?大家的老朋友——边惠宗对此有最新视频讲解,感兴趣的朋友抓紧点击此处链接“外围紧张局势下的A股策略曝光!”或文内贴片链接→下方“加入学习”即可免费收看视频内容。
指数虽调整但向上趋势仍在
结构与个股机会不会缺席
指数3月开局表现强势,如3月2日当天,上证指数(1A0001)上涨了0.47%。在经过一天的“抵抗”后,3月3日,市场开始出现较大分化,其中,创业板指(399006)、深证成指(399001)分别跌2.57%与3.07%。上证指数(1A0001)则最高上涨至4197.23点,一度创出新高,但之后回落。
3月3日市场的较大调整,与外围局势、海外指数深度调整带动情绪降温等有关,但即便如此,A股市场仍在盘中有多次止跌回升的信号。与此同时,在特殊的市场环境下,市场也表现出了一些鲜明的特征:
1)局部板块吸金效应明显,A股成交额已经连续两天突破3万亿元,石油等避险板块成交额明显增大。
2)能源(850101)股与科技股走出跷跷板行情,如“三桶油”(中国石油(601857)、中国石化(600028)、中国海油(600938))出现历史罕见“10cm”集体涨停,通源石油(300164)(300164)、潜能恒信(300191)(300191)则均出现连续2个“20cm”涨停,与之相对,一众科技细分概念迎来调整。
3)以算力为首的科技继续走出结构性行情,虽然市场承压,但资金仍在向科技股布局,如CPO概念股科瑞技术(002957)、汇绿生态(001267)、长光华芯(688048)、聚飞光电(300303)(近日收出“20cm”涨停)等均在3月3日当天出现逆市上涨。
4)市场对业绩主题保持高度关注。最近,一些公司通过快报等方式披露2025年年报,相关公司股价迎来强劲反弹,如源杰科技(688498),2月27日发布业绩快报称2025年实现净利润1.91亿元,同比扭亏,3月3日当天,公司股价逆市创出历史新高。
3月3日市场的下跌,有非理性的恐慌性抛盘影响,纵观A股历史,在突发事件冲击、非理性的短期调整后,都会在后市走出长期修复行情。在去年4月7日市场剧烈下跌当天,笔者即明确表示,历史经验已经多次应验,在非理性极端行情下,与其恐慌性卖出,不如选择“扛一扛”,从后续的市场来看,这反而是最优决策。此后的近一年时间里,A股随即开启了长牛行情。
3月主线机会曝光
短期波动不改长期乐观趋势
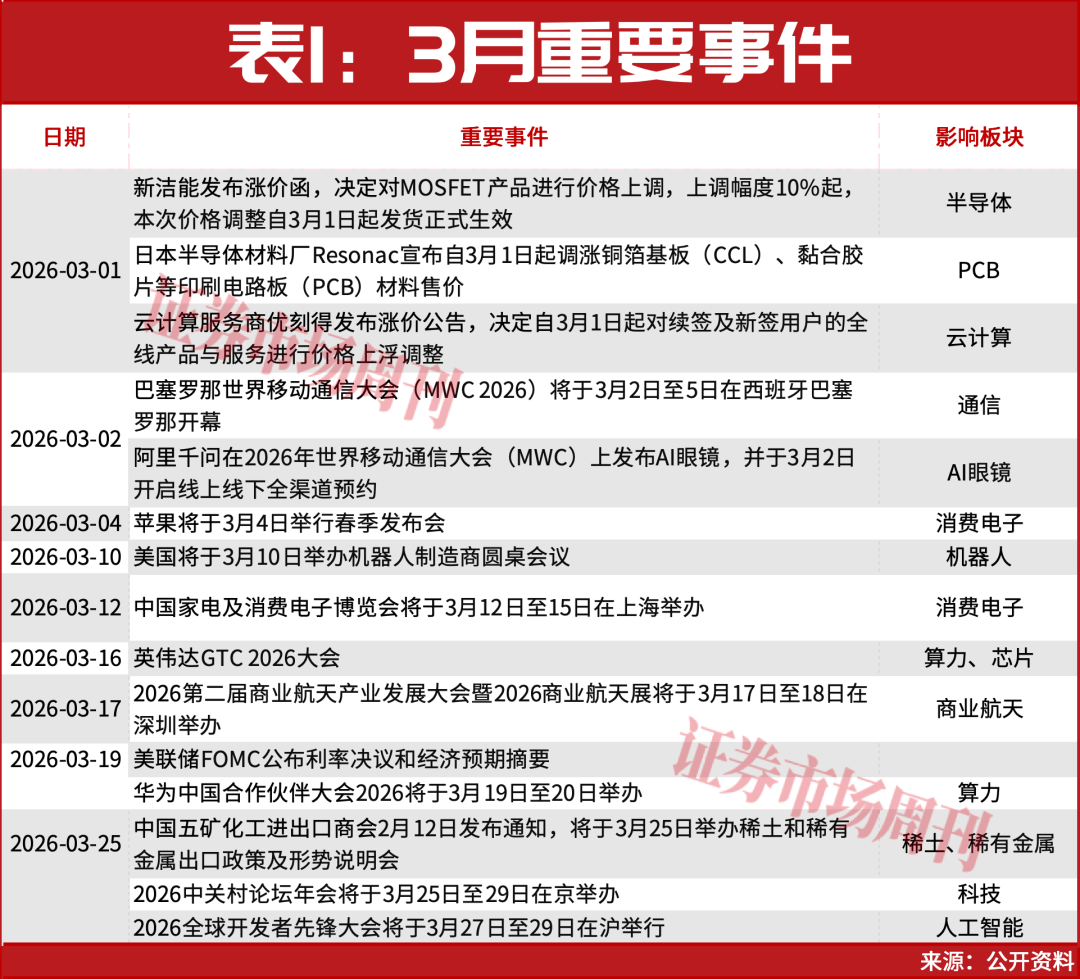
3月是马年的第一个完整交易月份,虽然面临外围局势的不确定性,但3月确有不少重要事件,它们或有望对相关板块与主线构成刺激,涉及半导体(881121)、算力、通信、PCB(印制电路板(884092))、消费电子(881124)等主题(见表1)。
从中可以进一步梳理出几条逻辑主线:1)半导体(881121)涨价主线,如新洁能(605111)发布涨价函,决定对MOSFET产品进行价格上调等;2)算力的多重事件驱动,如英伟达(NVDA)GTC 2026大会;3)头部公司消费电子(881124)产品驱动,涉及苹果(AAPL)、阿里(BABA)ai眼镜(886085)等。
与此同时,券商3月金股最新出炉,与上述事件与主题高度重合的科技股获得重点调入,最新来看,如算力概念股中际旭创(300308)获得7家机构调入3月金股池,机构重点聚焦公司头部市场地位、产品技术优势等,中国银河(HK6881)表示,随着全球范围内人工智能(885728)建设的高速推进,公司作为全球龙头企业,受益于以800G为代表的高速率光模块需求增长,叠加硅光光模块渗透率的提升,同时以硅光方案为主的1.6T光模块量产及规模出货,产品具备量价齐升的基础。
除了中际旭创(300308),天孚通信(300394)、永鼎股份(600105)、生益科技(600183)、海光信息(688041)、源杰科技(688498)、寒武纪-U(688256)等也均获得了多家机构共同关注
值得一提的是,结合二级市场股价来看,即便近期有外围局势紧张的影响,上述不少公司仍处在多头趋势、加速上涨通道中,如盛科通信(688702)-U、拓荆科技(688072),两家公司均在近期走出新高行情。
写到最后。短期来看,石油等能源(850101)股因突发事件出现爆棚赚钱效应,但从长期角度来看,有产业逻辑加持、业绩兑现的科技赛道长周期(883436)机会将不会缺席。那么,下一只科技强势股“盛科通信(688702)-U”、“拓荆科技(688072)”在哪里?笔者对此将持续关注。
