同花顺 Logo
AIME助手
问财助手
濒临退市边缘!皇庭国际惠州子公司起诉政府,追讨 3823 万陈年旧账
2026-04-16 10:15:17
来源:经理人
分享
AIME

问财摘要

1、4月15日,深陷债务与退市双重危机的皇庭国际突发公告,其全资孙公司惠州市皇庭白马山旅游地产开发有限公司,新增两起起诉博罗县横河镇人民政府的重大行政诉讼,涉案总额高达3823万元,成为这家资不抵债公司绝境求生的又一缩影。 2、财务数据显示,截至2025年三季度,公司净资产已达-21.30亿元,资产负债率高达201.63%,陷入严重资不抵债困境。2025年9月,公司核心营收资产深圳皇庭广场被以30.53亿元司法抵债,直接造成超20亿元损失,全年预计亏损32亿元至38亿元。
免责声明 内容由AI生成
文章提及标的
皇庭国际--
微博--

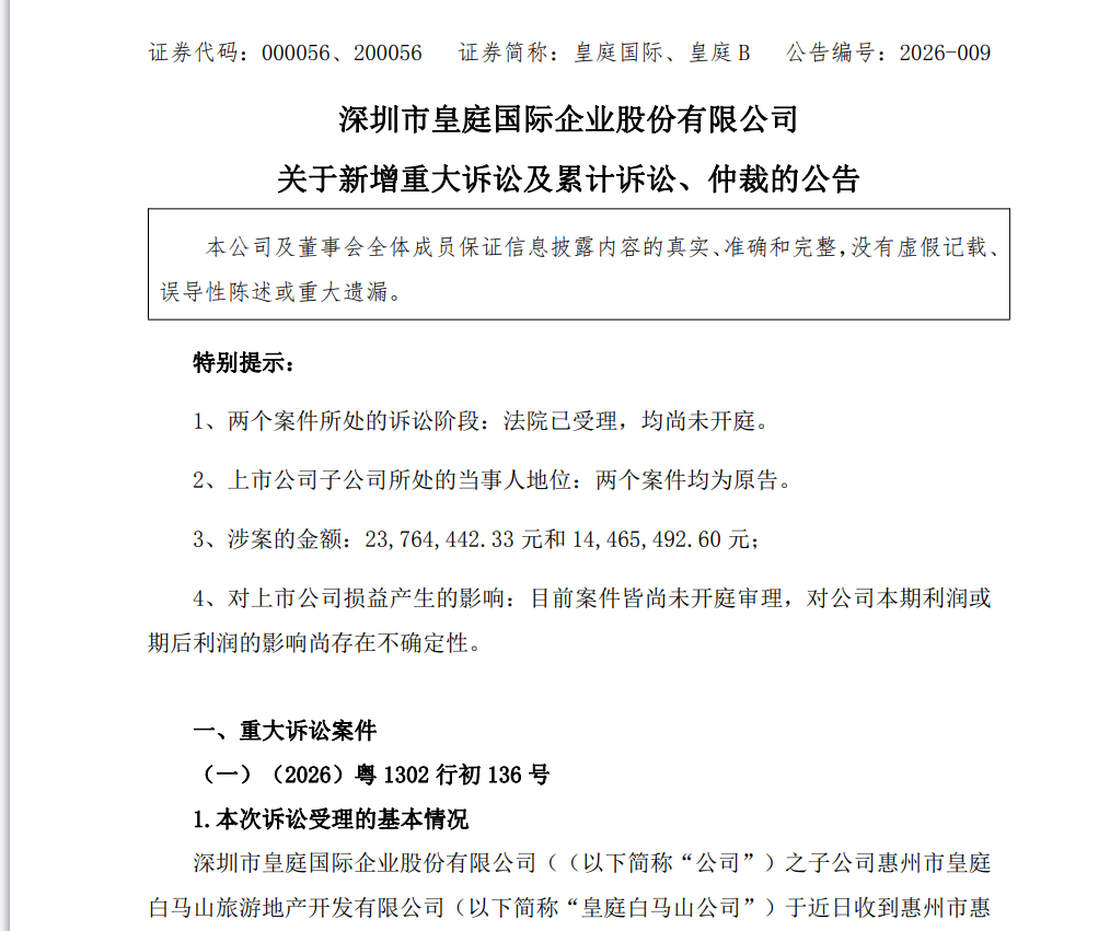
4 月15日,深陷债务与退市双重危机的皇庭国际(000056)(000056)突发公告,其全资孙公司惠州市皇庭白马山旅游地产开发有限公司,新增两起起诉博罗县横河镇人民政府的重大行政诉讼,涉案总额高达3823万元,成为这家资不抵债公司绝境求生的又一缩影。

公告显示,两起案件均于4月13日获惠州市惠城区人民法院受理,目前尚未开庭。

其中(2026)粤1302行初136号为工程回购协议纠纷,皇庭白马山要求政府支付工程投资本金1610.18万元、投资及回报利息757.32万元、律师费9万元,合计2376.44万元。

该案源于2013年双方签订的立面改造工程合同,项目已完工验收,但回购款长期未结清。

另一案(2026)粤1302行初137号则指向开发协议违约,涉案金额1446.55万元。2010年皇庭集团斥资20亿元启动白马山旅游度假区项目,皇庭白马山公司垫付征地预存款1003.43万元、项目保证金200万元,另产生测绘设计等费用。因政府未能完成土地征地报批,项目停滞至今,公司诉求解除协议并返还全部垫付款及利息。

这两起跨越十余年的政企纠纷集中爆发,正值皇庭国际(000056)生死存亡的关键节点。

财务数据显示,截至2025年三季度,公司净资产已达-21.30亿元,资产负债率高达201.63%,陷入严重资不抵债困境。2025年9月,公司核心营收资产深圳皇庭广场被以30.53亿元司法抵债,直接造成超20亿元损失,全年预计亏损32亿元至38亿元。

更严峻的是退市风险高悬。公司已连续五次发布风险提示,2025年年报披露后,因净资产为负将被实施*ST退市风险警示。

业内分析指出,皇庭国际(000056)已连续多年亏损,核心资产流失、主业大幅萎缩,营收大概率跌破3亿元红线,退市几乎已成定局微博(WB)

此次追讨3823万元政府欠款,对皇庭国际(000056)而言堪称“救命钱”。

若能胜诉回款,可短暂缓解现金流枯竭危机,但相对于超40亿元的巨额债务,无异于杯水车薪。公司在公告中坦言,案件尚未开庭,对利润影响存在不确定性。

从昔日深圳商业地产明星,到如今诉讼缠身、濒临退市,皇庭国际(000056)的困境折射出部分房企盲目扩张、政企合作风险集中爆发的行业缩影。

在债务高压与退市倒计时下,这笔陈年旧账能否顺利追回,已成为这家老牌房企绝境中最后的挣扎之一。

NEXT

免责声明:风险提示:本文内容仅供参考,不代表同花顺观点。同花顺各类信息服务基于人工智能算法,如有出入请以证监会指定上市公司信息披露平台为准。如有投资者据此操作,风险自担,同花顺对此不承担任何责任。
homeBack返回首页
不良信息举报与个人信息保护咨询专线:10100571违法和不良信息涉企侵权举报涉算法推荐举报专区涉青少年不良信息举报专区

浙江同花顺互联信息技术有限公司版权所有

网站备案号:浙ICP备18032105号-4
证券投资咨询服务提供:浙江同花顺云软件有限公司 (中国证监会核发证书编号:ZX0050)
AIME
举报举报
反馈反馈