21世纪经济报道记者曹恩惠
深圳市捷佳伟创(300724)新能源(850101)装备股份有限公司(下称捷佳伟创(300724),300724.SZ)今年一季度业绩下滑得“有些厉害”。
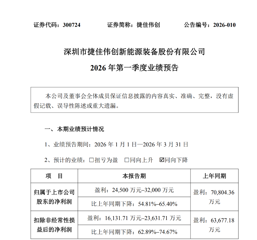
图片来源:公司公告
4月21日晚间,捷佳伟创(300724)发布2026年第一季度业绩预告。公告显示,报告期内,该公司实现归属于上市公司股东的净利润为2.45亿元至3.20亿元,较2025年同期下滑54.81%至65.40%。去年同期,捷佳伟创(300724)实现归属于上市公司股东的净利润为7.08亿元。
为何一季度净利润较2025年同期“腰斩”?在业绩预告中,捷佳伟创(300724)表示:“受光伏行业阶段性调整影响,订单量下滑,设备验收数量减少所致。”换言之,因一季度光伏设备(881279)订单减少,该公司业绩受到明显影响。
公开资料显示,捷佳伟创(300724)主营太阳能电池设备研发、生产和销售,产品布局TOPCon、HJT、XBC、钙钛矿以及钙钛矿叠层等高效光伏电池技术路线。此外,该公司还涉足半导体(881121)和锂电装备。不过,目前太阳能电池设备是捷佳伟创(300724)最主要的营收来源。21世纪经济报道记者注意到,在2025年半年报中,捷佳伟创(300724)如此描述自身的行业地位:“目前以TOPCon为主流技术路线的太阳能电池设备生产领域,公司获得了领先的市场占有率,同时在以钙钛矿为代表的超高效光伏电池技术路线中,公司持续获得突破。”
近些年来,光伏产业“内卷式”竞争带来需求低迷的现象向各环节蔓延。特别是当下游订单量开始走低时,作为“卖铲人”的光伏设备(881279)企业亦开始感受到了一丝丝“寒意”。
2025年,捷佳伟创(300724)遭遇到近十年来首次出现的“营收和净利润双双下滑”的情况。根据该公司发布的业绩快报,2025年,该公司实现营业收入154.72亿元,同比减少18.08%;实现归属于上市公司股东的净利润26.17亿元,同比减少5.30%。“因受光伏行业阶段性调整影响,订单量下滑,设备验收减少所致。”在2025年业绩快报中,捷佳伟创(300724)针对去年业绩下滑的情况给出了同样的原因和说辞。
事实上,这并非个案。21世纪经济报道记者注意到,几大光伏设备(881279)厂商在2025年都遭遇盈利萎缩的境况。
北方华创(002371)(002371.SZ)2025年营收虽然增长30.85%至393.53亿元,但其归属于上市公司股东的净利润下滑1.77%至55.22亿元。这亦是该公司净利润近十年来首次下降。
晶盛机电(300316)(300316.SZ)2025年则是营收和净利润双降——报告期内,该公司实现营业收入113.57亿元,同比减少35.38%;实现归属于上市公司股东的净利润8.85亿元,同比减少64.75%。与捷佳伟创(300724)、北方华创(002371)所不同的是,晶盛机电(300316)已联系两年盈利下滑。
当订单缩减的“火”烧到光伏设备(881279)环节,各大光伏设备(881279)龙头或是布局半导体设备(884229)来拓宽产品边界,或是积极寻求新客户来获取订单增量。
图片来源:百度股市通
业绩“重挫”之下,捷佳伟创(300724)4月22日股价受到冲击。
截至4月22日午间收盘,捷佳伟创(300724)股价暂报收93.92元/股,大跌13.13%,市值为327亿元。
