20万股东嗨了!ST康美撤销风险警示,明天停牌

来源: 证券时报网

  内部控制缺陷整改完成,核心主业持续向好,ST康美600518)终于迎来脱帽时刻。

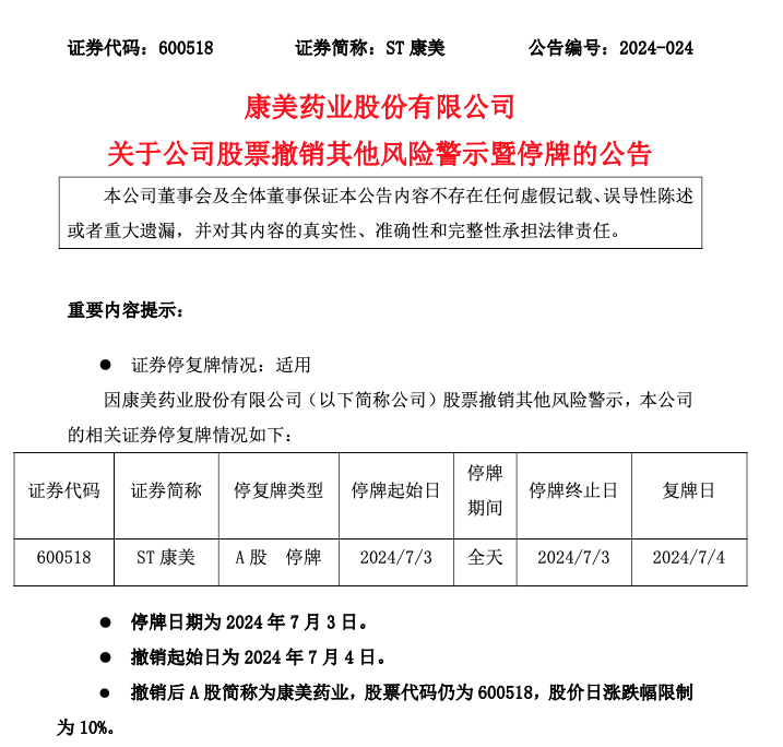
  7月2日晚间,ST康美发布公告,公司股票将在7月3日停牌1天,于7月4日复牌并撤销其他风险警示。届时,公司股票将转出风险警示板交易,股票价格的日涨跌幅限制由5%变更为10%,公司股票简称由“ST康美”变更为“康美药业”。

  截至2024年一季度末,ST康美股东户数为19.55万户。

  市场对ST康美撤销其他风险警示已有预期,并明显反映在了股价上。6月26日,ST康美召开董事会,同意向上交所提出撤销其他风险警示申请。6月27至28日,公司股价连续两日涨停,最新报收1.93元/股,市值267.57亿元。

   ST康美表示,公司股票撤销其他风险警示后,经营状况不会因此发生重大变化,仍可能面临来自宏观环境、行业政策、市场变动等方面的风险。

  作为曾经的医药白马股,ST康美在2019年被查出连续多年财务造假,跌落神坛。近年来,伴随着破产重整完成及广药集团参股公司神农氏入主,ST康美消除了原控股股东非经营性资金占用,净资产转正,经营逐步回归正轨。

  2022年,公司已被撤销退市风险警示,完成“摘星”。不过,由于公司2020年年报被审计机构出具了否定意见的内部控制审计报告,2021年年报被审计机构出具了带强调事项段的无保留意见内部控制审计报告,仍触发其他风险警示情形,目前仍被实施其他风险警示。

  证券时报.e公司记者关注到,这并非ST康美首次申请“摘帽”。去年4月,公司曾向交易所申请撤销其他风险警示,但却在当年6月份撤回了相关申请,原因为相关案件尚未收到二审判决书,且公司盈利能力尚待进一步恢复。

  如今,ST康美涉及其他风险警示的情况已经消除,“摘帽”申请终获通过。

  从内控方面来看,公司2022年度、2023年度内部控制均被出具了标准无保留意见的内部控制审计报告,内部控制缺陷整改完成,内部控制运行有效。

  从相关案件判决情况来看,ST康美原大股东以上市公司名义提供违规担保,导致公司被渤海信托诉讼一案二审判决已生效,且公司已确认预计负债,相关不确定性已消除。

  从经营情况来看,ST康美2023年录得营收48.74亿元,同比增长16.6%;净利润1.03亿元,顺利实现扭亏为盈,盈利能力大幅提升。

  伴随着历史遗留问题的逐步解决,ST康美当下最紧要的任务是如何快速增强持续盈利能力。今年一季度,公司实现营收12.01亿元,同比增长5.01%;净利润747.13万元,同比扭亏;但扣非后净利润仍亏损5847.65万元,主业尚待进一步修复。

   ST康美主营业务涵盖中药、医疗康养、中药城、健康品、医药商业五大版块,其中核心主业为中药业务,而中药饮片是最具竞争力的产品。

  目前,ST康美可生产1000多个品种、20000多个品规的中药饮片,拥有三七粉、西洋参、康美百合、康美丹参等26个优质中药饮片,以及白芍(饮片)、石斛(饮片、配方颗粒)、康美智慧药房等8个广东省高新技术产品。

  2020年至2023年,ST康美中药版块贡献率稳步提升,占总体营收比重分别为29.39%、37.88%、45.6%、47.84%。

  对于2024年经营规划,ST康美表示将拓展业务新通路,销售端向饮片渠道扩面下沉、区域拓展方面突破,打破以广深为主的区域格局,开拓新渠道及新地区市场。

  在降本增效方面,ST康美将通过行情预测、提前布控、阳光采购三管齐下的方式保供控本,通过转让闲置、低效资产的方式盘活资产,提高收益,同时推进工艺改进、节能降耗、人效提升,向精细化管理要效益。

  除提振主业之外,ST康美还积极行使诉讼权利,向原实控人、原高管等其他责任人主张连带清偿责任。

  今年3月,公司与马兴田、许冬瑾、邱锡伟追偿权纠纷一案被广州中院决定立案审理,ST康美请求判令马兴田、许冬瑾、邱锡伟支付公司已经承担的赔付款及利息、诉讼费、律师费等合计26.08亿元。

   ST康美表示,上述案件尚处于立案受理阶段,暂无法确定对本期或期后利润的影响,具体影响以后续执行及审计报告为准。

关注同花顺财经(ths518),获取更多机会

0

+1
  • 黑芝麻
  • 欧菲光
  • 君正集团
  • 晶方科技
  • 有研新材
  • 英洛华
  • 供销大集
  • 天汽模
  • 代码|股票名称 最新 涨跌幅