亚士创能:沈刚、徐志新、王永军减持计划完成
亚士创能(603378)公告,公司副总经理沈刚、徐志新,董事、副总经理王永军已完成股份减持计划(883921)。沈刚减持331.19万股,占公司总股本的0.7727%;徐志新减持40.67万股,占公司总股本的0.0949%;王永军减持31.93万股,占公司总股本的0.0745%。减持价格区间分别为5.98~6.75元/股、6.52~6.75元/股、6.42~6.56元/股,减持总金额分别为2103.69万元、271.62万元、206.81万元。减持后,沈刚、徐志新、王永军持股比例分别调整为2.3183%、0.2847%、0.2235%。
百奥泰:注射用BAT7111获药物临床试验批准
百奥泰(688177)公告,公司于近日收到国家药监局核准签发的《药物临床试验批准通知书》,公司在研药品注射用BAT7111用于晚期实体瘤的临床试验申请获得批准。根据《Clinical Development Success Rates2011-2020》公布的数据,通常情况下对于抗肿瘤药物,一般I/II期临床研究阶段持续约2年时间,I期完成进入II期的比率约48.8%,II期完成进入III期的比率约24.6%。考虑到临床研究周期(883436)长、投入大,过程中不可预测因素较多,临床试验、审评和审批的结果以及时间都具有一定的不确定性。
凤凰股份一季度商品房合同销售金额9776.63万元,同比下降54%
凤凰股份(600716)公告,2025年1—3月:公司商品房合同销售面积4960.77平方米,较上年同期减少29.65%;商品房合同销售金额9776.63万元,较上年同期减少54.00%。本年较上年销售面积及金额减少的原因:上年同期南京紫金和旭府是首开集中签约期。
华兴源创:实控人增持0.20%股份
华兴源创(688001)公告,公司实际控制人陈文源先生自2025年1月20日至2025年4月19日,通过上海证券交易所系统以集中竞价交易方式累计增持公司A股股份88.71万股,约占公司总股本的0.20%,增持金额合计约人民币2650.6万元(不含交易费用)。本次增持计划(883915)已实施完毕。增持后,陈文源先生直接持有公司5740.4万股,直接持股比例12.89%,通过苏州源华创兴投资管理有限公司间接控制公司51.86%的股份,合计控制80.98%的公司股份。
凤凰股份:第一季度商品房合同销售金额同比减少54%
4月21日电,凤凰股份(600716)4月21日晚间公告,2025年1—3月:公司商品房合同销售面积4960.77平方米,较上年同期减少29.65%;商品房合同销售金额9776.63万元,较上年同期减少54.00%。本年较上年销售面积及金额减少的原因:上年同期南京紫金和旭府是首开集中签约期。
华纺股份:拟续聘致同所担任 2025 年度审计机构
华纺股份(600448)公告称,公司2024年度财务报告及内部控制审计已由致同会计师事务所(特殊普通合伙)完成,综合考虑公司业务发展和审计工作需要,保持公司未来审计工作有序进行,公司拟继续聘任致同所为2025年度财务报告及内部控制审计机构。本期审计费用88万元(不含审计期间交通食宿费用)。该事项尚需提交公司股东大会审议,并自公司股东大会审议通过之日起生效。
赤天化:因应收款项坏账计提问题被责令改正
赤天化(600227)公告,收到贵州证监局行政监管措施决定书,公司存在以前年度应收款项坏账计提政策不合理,致部分应收账款坏账准备计提不充分等问题,相关财务信息披露不准确。对公司责令改正,对董事长兼总经理丁林洪监管谈话并记入诚信档案,公司需15个工作日内提交书面整改报告。
招商轮船:重吊多用途船新船交付
4月21日电,招商轮船(601872)4月21日晚间公告,2025年4月21日,公司通过下属全资单船公司在扬州仪征接收了1艘62000载重吨的超灵便型重吊多用途船“明融”轮。“明融”轮系列船适货货种广泛,该系列船陆续交付营运,将进一步提升公司多用途船队的规模和服务客户的实力。
南侨食品:3月归母净利润同比减少70.24%
4月21日电,南侨食品(605339)4月21日晚间公告,公司2025年3月归属于母公司股东的净利润为937.77万元,同比减少70.24%。
百奥泰:注射用BAT7111获批临床试验
4月21日电,百奥泰(688177)4月21日晚间公告,公司于近日收到国家药监局核准签发的《药物临床试验批准通知书》,公司在研药品注射用BAT7111用于晚期实体瘤的临床试验申请获得批准。
中贝通信:签订4.41亿元算力服务合同
中贝通信(603220)公告,公司与北京万界数据科技有限责任公司签订了算力服务合同,合同金额为4.41亿元,服务期限为4年。公司将根据合同履约义务及收入确认原则在相应会计期间确认收入,具体会计处理及对公司经营业绩的影响需以年度审计确认后结果为准。合同履行期限自交付成功之日起算,对公司当期和未来年度财务状况和经营成果的影响具有不确定性。
海利生物公布2024年年度权益分配预案 拟10派0.784元
海利生物(603718)于4月22日发布公告,公司2024年年度权益分配预案内容如下:以总股本65566.22万股为基数,向全体股东每10股派发现金红利人民币0.78元,合计派发现金红利人民币5140.39万元,不送红股,不进行资本公积转增股本。
据海利生物(603718)发布2024年年度业绩报告称,公司营业收入2.71亿元,同比增长12.59%;实现归属于上市公司股东净利润1.71亿元,同比增长172.28%;基本每股收益盈利0.27元,去年同期为0.10元。
上海海利生物(603718)技术股份有限公司的主营业务是体外诊断(884243)试剂(IVD)业务板块和口腔组织修复与再生材料业务板块。公司的主要产品是兽用生物制品(881142)、医疗器械(881144)。
(数据来源:同花顺(300033)iFinD)
中贝通信签署4.41亿元算力服务合同
中贝通信(603220)公告,公司(“乙方”)与北京万界数据科技有限责任公司(“甲方”)签订《算力服务合同》,甲方根据业务需求向乙方采购智算中心的算力服务。本次合同金额为4.41亿元,服务期限为4年,自甲方验收通过之日起算。
中贝通信:签订4.41亿元算力服务合同
4月21日电,中贝通信(603220)4月21日晚间公告,公司与北京万界数据科技有限责任公司(简称“甲方”)签订《算力服务合同》,甲方根据业务需求向公司采购智算中心的算力服务。本次合同金额为4.41亿元,服务期限为4年。
三未信安:独立董事林璟锵辞职
三未信安(688489)公告,公司董事会收到独立董事林璟锵的辞职申请。林璟锵因工作变动,辞去第二届董事会独立董事及董事会提名委员会召集人、战略委员会委员职务。辞去职务后,林璟锵不再担任公司任何职务,且未持有公司股份。由于辞职导致独立董事人数少于三分之一,辞职申请自2025年4月21日起生效。公司将尽快补选独立董事及董事会专门委员会成员。
精工钢构:2025年第一季度净利润1.23亿元,同比增长26.28%
精工钢构(600496)公告,2025年第一季度营业总收入48.2亿元,同比增长41.17%。归属于上市公司股东的净利润1.23亿元,同比增长26.28%。
美芯晟:已回购118.1万股 使用资金总额4127.06万元
美芯晟公告,公司于2025年1月16日召开董事会审议通过股份回购方案,计划以2500万元至5000万元资金,通过集中竞价方式回购股份,用于员工持股计划或股权激励。截至2025年4月17日,公司累计回购118.1万股,占公司总股本的1.0589%,回购价格区间为30.12元/股至40.33元/股,累计使用资金4127.06万元(不含交易费用)。
中贝通信:签订4.41亿元算力服务合同
4月21日,中贝通信(603220)公告称,与北京万界数据科技有限责任公司签订算力服务合同,合同金额为44064万元(含税),服务期限为4年。公司将根据合同履约义务以及收入确认原则在相应的会计期间确认收入,具体会计处理以及对公司经营业绩的影响情况需以审计机构年度审计确认后的结果为准。合同履行期限自交付成功之日起算,对公司当期和未来年度财务状况和经营成果的影响具有不确定性。
重庆建工一季度新签合同金额161.69亿元,同比增长约2.13%
重庆建工(600939)公告,公司及控股子公司2025年第一季度新签合同金额为161.69亿元,较上年同期增加约2.13%。
保税科技:股票交易异常波动,近期股价波动大
保税科技(600794)发布异动公告,公司股票于2025年4月16日、4月17日、4月18日连续三个交易日内收盘涨幅偏离值累计超过20%,2025年4月21日收盘价为5.04元,涨幅10.04%。公司2024年实现营业收入89,988.14万元,同比下降39.96%;实现归属于上市公司股东的净利润20,977.45万元,同比下降16.83%,主要是液体化工仓储平均库容利用率下降所致。截至本公告日,公司生产经营活动正常,不存在应披露未披露的重大事项。公司目前不存在应披露而未披露的影响股价异常波动的重大信息,未发现有影响股价的媒体报道或市场传闻,也未涉及热点概念,且公司市盈率高于行业平均水平。特此提醒广大投资者注意二级市场交易风险,理性决策,审慎投资。
保税科技:不存在应披露而未披露的重大事项
保税科技(600794)发布风险提示公告,截至本公告日,公司生产经营活动正常,公司主营业务、生产经营情况、市场环境、行业政策等未发生重大变化,公司不存在应披露而未披露的重大事项。
龙高股份:与江苏旌凯签订战略合作协议书
4月21日电,龙高股份(605086)4月21日晚间公告,公司与江苏旌凯中科超导高技术有限公司司(简称“江苏旌凯”)签订《战略合作协议书》。双方将共同投入研发资源,开展针对高岭土、粗砂、尾矿等超导磁选技术的研究与创新,合作开发新型磁选工艺和设备,提高磁选效率和产品质量。定期开展技术交流活动,提高双方技术人员对新技术的掌握和应用能力。
宝立食品:持股5%以上股东减持时间届满未减持
宝立食品(603170)公告,持股5%以上股东上海厚旭资产管理有限公司拟通过集中竞价交易和大宗交易方式减持公司股份合计不超过1200.03万股,即不超过公司总股本的3%。截至2025年4月20日,上海厚旭在减持期间内未减持公司股份,减持计划(883921)未完成,持股比例仍为6.25%。
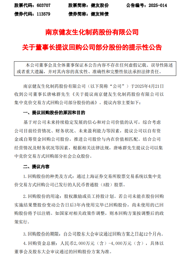
健友股份:拟2000万元-4000万元回购公司股份
健友股份(603707)公告称,健友股份(603707)公告,公司董事长提议使用自有资金或自筹资金以集中竞价交易方式回购公司部分已发行的人民币普通股(A股)股票,回购金额不低于2000万元(含)且不超过4000万元(含),回购价格不超过董事会通过回购股份决议前30个交易日公司股票交易均价的150%。回购的股份将用于股权激励或员工持股计划。
重庆建工:公司及控股子公司一季度新签合同金额同比增加约2.13%
4月21日电,重庆建工(600939)4月21日晚间公告,公司及控股子公司2025年第一季度新签合同金额为161.69亿元,较上年同期增加约2.13%。
2连板华脉科技:目前业务侧重于通信基础设施方面
华脉科技(603042)发布异动公告,公司目前日常经营情况正常,市场环境、行业政策没有发生重大调整,内部生产经营秩序正常,不存在应披露而未披露的重大信息。公司目前业务侧重于通信基础设施方面,主要包含光配线架、光分路器、合路器、光跳纤、光缆等光通信产品及微波无源器件等无线通信网络建设产品,室内室外设备机箱、机柜、天线系列产品等。
华脉科技:股票交易异常波动,多个关键情况披露
华脉科技(603042)发布异动公告,公司股票于2025年4月17日、4月18日、4月21日连续3个交易日内日收盘价格涨幅偏离值累计超过20%,已触及规定的股票交易异常波动标准。公司当前市盈率水平与同行业平均水平存在较大差异。2024年度归属于上市公司股东的净利润、归属于上市公司股东的扣除非经常性损益的净利润分别为1,456.95万元、-1,071.24万元,2024度实现营业收入90,559.99万元,比上年同期下降3.70%。经公司自查,目前日常经营情况正常,市场环境、行业政策没有发生重大调整,内部生产经营秩序正常,不存在应披露而未披露的重大信息。公司业务侧重于通信基础设施方面,包含光通信及无线通信网络建设等产品。经自查并向控股股东、实际控制人函证核实,除已公开披露事项外,不存在应披露而未披露的重大事项。
中毅达:股价严重脱离基本面,存在市场情绪过热情形及较高的炒作风险
中毅达(600610)公告,公司A股股票自2025年3月10日以来累计涨幅达197.77%,但公司基本面未发生重大变化,2024年度处于亏损状态,实现归属于母公司所有者的净利润为-1408.39万元。截至2025年4月18日,公司市净率为186.05,远高于行业平均水平1.86。公司商誉账面价值为1.6亿元,高于净资产值6629.97万元,存在商誉减值风险。公司股价波动幅度较大,存在短期内回调风险,提醒投资者注意投资风险。
中毅达:公司股价严重脱离基本面 存在市场情绪过热情形及较高的炒作风险
4月21日,中毅达(600610)发异动公告,公司股价严重脱离公司基本面,存在市场情绪过热情形及较高的炒作风险,存在短期内股价回调风险。截至2024年末,公司商誉账面价值为16,002.98万元,净资产值6,629.97万元,公司商誉账面价值高于公司净资产值,如若公司后续生产经营状况不及预期,存在继续计提商誉减值的风险。
中毅达:公司股价严重脱离公司基本面 存在市场情绪过热情形及较高炒作风险
4月21日电,中毅达(600610)4月21日晚间发布股票交易严重异常波动暨风险提示的公告,公司A股股票自2025年3月10日以来,累计涨幅达197.77%,但公司基本面没有发生重大变化,也不存在应披露而未披露的重大信息,公司2024年度处于亏损状态,实现归属于母公司所有者的净利润为-1408.39万元。截至2025年4月18日,根据中证指数有限公司发布的相关数据显示,公司市净率为186.05,公司所处化学原料(881108)及化学制品(881109)制造业市净率为1.86,公司市净率远高于行业平均水平。公司股价严重脱离公司基本面,存在市场情绪过热情形及较高的炒作风险,存在短期内股价回调风险。
玉龙股份:本次终止上市事项现金选择权申报尚余2个交易日
4月21日,玉龙股份(601028)公告称,本次终止上市事项现金选择权申报时间尚余2025年4月22日和4月23日2个交易日,申报时间为9:30-11:30、13:00-15:00;通过上海证券交易所交易系统进行网上申报,不提供现场申报方式;现金选择权申报简称及代码:玉龙现金,706097;申报方向为“申报卖出”;行权价格为13.20元/股。
健友股份:董事长提议2000万元—4000万元回购公司股份
4月21日电,健友股份(603707)4月21日晚间公告,公司董事长唐咏群提议公司以自有资金或自筹资金回购公司股份,推进公司股价与内在价值相匹配。回购资金总额2000万元—4000万元。
华脉科技:公司目前日常经营情况正常 不存在应披露而未披露的重大信息
4月21日电,华脉科技(603042)4月21日晚间发布股票交易异常波动公告,公司股票连续3个交易日内日收盘价格涨幅偏离值累计超过20%。经公司自查,公司目前日常经营情况正常,市场环境、行业政策没有发生重大调整,内部生产经营秩序正常,不存在应披露而未披露的重大信息。公司目前业务侧重于通信基础设施方面,主要包含光配线架、光分路器、合路器、光跳纤、光缆等光通信产品及微波无源器件等无线通信网络建设产品,室内室外设备机箱、机柜、天线系列产品等。
中国电建公告:2025年1—3月新签合同金额合计2993.2亿元
4月21日,中国电建(601669)公告,2025年1—3月新签合同金额合计2993.2亿元,同比降9.60%。
龙高股份:与江苏旌凯签订战略合作协议
4月21日,龙高股份(605086)公告,公司与江苏旌凯中科超导高技术有限公司签订《战略合作协议书》,双方将在技术研发、资源开发、制定标准、市场拓展、科技创新与人才交流等方面开展长期合作,特别是在高岭土、石英砂等非金属矿物磁选领域。该协议自双方代表签字并加盖公章之日起生效,有效期2年。协议对公司2025年度经营业绩不构成重大影响,但预计对未来经营业绩有正面作用。具体项目协议、合同的签署及落实存在不确定性。
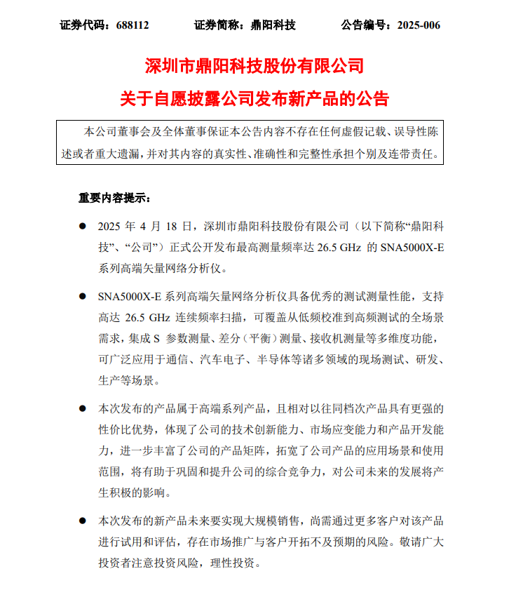
鼎阳科技:发布SNA5000X-E系列高端矢量网络分析仪
鼎阳科技(688112)公告称,公司于2025年4月18日正式公开发布最高测量频率达26.5g(885556)Hz的SNA5000X-E系列高端矢量网络分析仪。
北方华创:协议受让芯源微股份事项获批复
北方华创(002371)公告,公司已收到北京市国资委原则同意收购芯源微(688037)股份的批复,以及中国科学院沈阳自动化研究所同意中科天盛向公司转让股份的批复。
逸飞激光:控股子公司签订1.54亿元日常经营合同
逸飞激光(688646)公告,公司控股子公司新聚力与国内某锂电头部企业签订了锂电池(884309)智能装备及系统的购销合同,总金额为人民币1.54亿元(含税)。该合同自双方签字或盖章之日起生效,履行期限为按照合同规定期限内交货并完成甲方验收。若合同顺利履行,预计对公司2025年度或未来年度经营业绩产生积极影响。合同履行过程中存在因外部宏观环境、国家政策、客户需求变化等不确定因素的影响,公司将持续跟进并及时履行信息披露义务。
中国电建:一季度新签合同金额合计2993.23亿元 同比减少9.6%
4月21日电,中国电建(601669)4月21日晚间公告,2025年1月至3月新签合同金额合计2993.23亿元,同比减少9.60%。
尖峰集团公布2024年年度权益分配预案 拟10转2股派1元
尖峰集团(600668)于4月22日发布公告,公司2024年年度权益分配预案内容如下:以总股本34408.38万股为基数,向全体股东每10股派发现金红利人民币1.00元,合计派发现金红利人民币3440.84万元,以资本公积金向全体股东每10股转增2.00股,不送红股。
据尖峰集团(600668)发布2024年年度业绩报告称,公司营业收入28.76亿元,同比下降0.58%;实现归属于上市公司股东净利润1.08亿元,同比增长15.18%;基本每股收益盈利0.31元,去年同期为0.27元。
浙江尖峰集团(600668)股份有限公司的主营业务是以建材和医药为主,以健康品、商贸物流、电缆等业务为辅。公司的主要产品是水泥(884060)、熟料、医药制造、商业配送、零售业务、红景天破壁灵芝孢子粉软胶囊(景芝赐康)、破壁灵芝孢子粉(仁寿堂)、骨泰胶囊、晚安软胶囊、葡萄籽提取物、人参提取物、苹果(AAPL)提取物。
(数据来源:同花顺(300033)iFinD)
苏州龙杰公布2024年年度权益分配预案 拟10派2.2元
苏州龙杰(603332)于4月22日发布公告,公司2024年年度权益分配预案内容如下:以总股本21565.33万股为基数,向全体股东每10股派发现金红利人民币2.20元,合计派发现金红利人民币4744.37万元,不送红股,不进行资本公积转增股本。
据苏州龙杰(603332)发布2024年年度业绩报告称,公司营业收入16.79亿元,同比增长5.01%;实现归属于上市公司股东净利润5776.35万元,同比增长301.73%;基本每股收益盈利0.27元,去年同期为0.07元。
苏州龙杰(603332)特种纤维股份有限公司的主营业务是差别化涤纶长丝、PTT纤维等聚酯纤维长丝的研发、生产及销售。公司的主要产品是FDY差别化产品、DTY差别化产品、POY差别化产品、其他。截至2024年底,公司作为高新技术企业,已取得国家专利七十项,其中发明专利十六项;主导或参与起草、修订了六项国家标准和十多项行业标准,先后被评为江苏省高技术差别化纤维工程技术研究中心、中国精细化涤纶长丝研发和生产基地、国家复合纤维研发生产基地,荣获化纤行业“十三五”技术创新示范企业、苏州市高性能功能纤维产业标准化联盟副理事长单位等荣誉。公司的多项产品获得中国纺织工业协会、中国纺织工业联合会产品开发贡献奖及科学技术进步奖。
(数据来源:同花顺(300033)iFinD)
杭华股份公布2024年年度权益分配预案 拟10派2元
杭华股份(688571)于4月22日发布公告,公司2024年年度权益分配预案内容如下:以总股本41256.51万股为基数,向全体股东每10股派发现金红利人民币2.00元,合计派发现金红利人民币8251.30万元,不送红股,不进行资本公积转增股本。
据杭华股份(688571)发布2024年年度业绩报告称,公司营业收入12.70亿元,同比增长6.75%;实现归属于上市公司股东净利润1.39亿元,同比增长13.17%;基本每股收益盈利0.34元,去年同期为0.30元。
杭华油墨股份有限公司的主营业务是节能环保(885563)型油墨产品以及数码材料、功能材料的研发、生产和销售服务。公司的主要产品是UV油墨系列、胶印油墨系列、液体油墨系列、数码喷印油墨及功能材料类其他产品。
(数据来源:同花顺(300033)iFinD)
杭华股份拟向全资子公司增资1.5亿元
杭华股份(688571)公告,为保障公司全资子公司杭州杭华绿印新材料有限公司(简称“杭华绿印”)。的生产经营实际需求,进一步提升杭华绿印的综合竞争力,公司拟使用自有资金或自筹资金向杭华绿印增资人民币1.5亿元。本次增资将结合在建项目“年产35,000吨绿色印刷新材料项目”的进展情况分批实施,全部增资完成后杭华绿印的注册资本将由人民币1亿元增加至人民币2.5亿元(具体注册资本以实际增资后的市场监督管理局登记变更审核为准),本次增资完成后杭华绿印仍为公司全资子公司。
华夏幸福(600340) :公司申请“18华夏06”、“18华夏07”和“19华夏01”继续停牌
华夏幸福(600340)基业股份有限公司公告称,为保障债务重组计划的顺利实施,公司申请“18华夏06”、“18华夏07”和“19华夏01”继续停牌。目前,公司正在省市政府及专班的指导和支持下积极推进债务重组计划相关事项的落地实施。
水发燃气拟收购兴瑞能源65%股权 优化产业布局
水发燃气(603318)公告,公司以0元收购庆阳兴瑞能源有限公司(简称:标的公司或兴瑞能源)65%股权,股权转让完成后,按照持股比例进行实缴注册资本金6,500万元。标的公司新建“庆阳市天然气(885430)提氦与储备调峰一体化项目”,预计项目建设总投资50,600万元,除实缴10,000万元注册资本金外,其余项目建设资金40,600万元来源为兴瑞能源进行融资租赁和银行融资。目前,项目的核准、土地、环评、能评、安评、规划、施工许可等手续均已取得批复,于2023年4月开工建设,因资金短缺自2023年12月起项目施工建设处于停工状态。本次收购完成后,在资金有效保障前提下,项目预计于2026年9月投产运营。
本次收购完成后,随着项目建成投产,将进一步优化公司产业布局,提升市场竞争优势,增加公司优质资产规模,提高公司营业收入和盈利能力,增强公司核心竞争力。
锦江航运:选举方海城为职工代表董事
4月21日晚间,锦江航运(601083)发布公告称,公司于2025年4月18日召开了职工代表大会,选举方海城先生为公司第二届董事会职工代表董事。
内蒙新华:4月29日将召开2024年度业绩说明会
4月21日晚间,内蒙新华(603230)发布公告称,公司定于2025年04月29日(星期二)15:00-16:00在“价值在线”举办内蒙古新华发行集团股份有限公司2024年度业绩说明会。
宜宾纸业:股票交易异常波动,连续三交易日涨幅偏离值累计超20%
宜宾纸业(600793)发布异动公告,公司股票于2025年4月17日、4月18日、4月21日连续三个交易日内收盘价格涨幅偏离值累计超过20%。近期公司生产经营情况正常,所处行业政策未发生重大调整,内部经营秩序正常。经自查及向控股股东书面征询核实,不存在应披露而未披露的重大信息,包括重大资产重组等重大事项。公司未发现需澄清或回应的媒体报道或市场传闻,前期披露的信息不存在需补充、更正之处。董事会确认,目前不存在应披露而未披露的事项。公司郑重提请投资者注意充分了解风险,审慎决策、理性投资,公司将及时做好信息披露工作。
逸飞激光:控股子公司签订1.54亿元日常经营重要合同
4月21日电,逸飞激光(688646)4月21日晚间公告,公司控股子公司新聚力于近日与国内某锂电头部企业客户签订了《购销合同》,总金额为1.54亿元(含税),占公司2023年度经审计营业收入的22.06%,占新聚力2023年度经审计营业收入的146.90%,若合同顺利履行预计将对公司2025年度或未来年度经营业绩产生积极影响。
赤天化遭贵州证监局责令改正
4月21日晚间,赤天化(600227)发布公告称,公司收到贵州证监局行政监管措施决定书。
经查,赤天化(600227)存在以前年度应收款项坏账计提政策不合理,导致部分应收账款坏账准备计提不充分、不审慎,无法充分反映长账龄应收款项信用风险的问题,不符合《企业会计准则第22号——金融工具确认和计量》第四十六条、第五十八条规定。
上述行为造成公司相关财务信息披露不准确,违反《上市公司信息披露管理办法》第二条第一款的规定。公司董事长兼总经理丁林洪,未履行勤勉尽责义务,违反《上市公司信息披露管理办法》第三条的规定,根据《上市公司信息披露管理办法》第五十八条第三款的规定,对公司上述行为负主要责任。
根据《上市公司信息披露管理办法》第五十九条规定,贵州证监局决定对公司采取责令改正的行政监管措施,对丁林洪采取监管谈话的行政监管措施,并记入证券期货市场诚信档案。
百奥泰注射用BAT7111临床试验获批
4月21日晚间,百奥泰(688177)发布公告称,公司于近日收到国家药监局核准签发的《药物临床试验批准通知书》,公司在研药品注射用BAT7111用于晚期实体瘤的临床试验申请获得批准。
公告显示,BAT7111是百奥泰(688177)开发的PD-1/4-1BB双特异抗体,拟开发用于治疗晚期实体瘤。
岳阳林纸:全资子公司诚通碳汇中标林业碳汇合作开发项目
4月21日电,岳阳林纸(600963)4月21日晚间公告,公司全资子公司诚通碳汇经营管理(湖南)有限责任公司(简称“诚通碳汇”)近日收到《成交通知书》,成为勐腊县林业(884004)碳汇合作开发项目的中标单位。勐腊县现有林业(884004)用地面积106万亩。项目开发范围包括全县符合国家政策和中国自愿减排项目(CCER)或其他国际自愿减排项目(VER)机制可用于申报林业(884004)碳汇项目的所有林地(森林经营项目所涉及的各类林地),项目合作年限20年。
青达环保公布2024年年度权益分配预案 拟10派2.4元
青达环保(688501)于4月22日发布公告,公司2024年年度权益分配预案内容如下:以总股本12307.10万股为基数,向全体股东每10股派发现金红利人民币2.40元,合计派发现金红利人民币2953.70万元,不送红股,不进行资本公积转增股本。
据青达环保(688501)发布2024年年度业绩报告称,公司营业收入13.14亿元,同比增长27.67%;实现归属于上市公司股东净利润9297.32万元,同比增长7.26%;基本每股收益盈利0.76元,去年同期为0.70元。
青岛达能环保设备(881284)股份有限公司的主营业务是节能环保(885563)设备的设计、生产、安装和销售业务。公司的主要产品是炉渣节能环保(885563)处理系统、烟气节能环保(885563)处理系统、全负荷脱硝系统、清洁能源消纳系统、脱硫废水环保处理系统、钢渣节能环保(885563)处理系统及零配件。报告期内,公司知识产权保护(885791)工作成果优异,全年新增发明专利32项,实用新型专利15项,授权软件著作权19项,商标41项,主持、参与编制各类标准6项。
(数据来源:同花顺(300033)iFinD)
广大特材公布2024年年度权益分配预案 拟10派3.75元
广大特材(688186)于4月22日发布公告,公司2024年年度权益分配预案内容如下:以总股本20393.55万股为基数,向全体股东每10股派发现金红利人民币3.75元,合计派发现金红利人民币7647.58万元,不送红股,不进行资本公积转增股本。
据广大特材(688186)发布2024年年度业绩报告称,公司营业收入40.03亿元,同比增长5.67%;实现归属于上市公司股东净利润1.15亿元,同比增长4.97%;基本每股收益盈利0.54元,去年同期为0.51元。
张家港广大特材(688186)股份有限公司的主营业务是高端装备(885427)特钢(884184)材料和高端装备(885427)零部件的研发、生产、销售。公司的主要产品是齿轮钢、模具钢、特殊合金、特种不锈钢、风电(885641)铸件、风电(885641)主轴、风电(885641)齿轮箱精密机械部件、铸钢件、储能(885921)转子、磁轭圈。
(数据来源:同花顺(300033)iFinD)
宁波建工公布2024年年度权益分配预案 拟10派1元
宁波建工(601789)于4月22日发布公告,公司2024年年度权益分配预案内容如下:以总股本108679.86万股为基数,向全体股东每10股派发现金红利人民币1.00元,合计派发现金红利人民币1.09亿元,不送红股,不进行资本公积转增股本。
据宁波建工(601789)发布2024年年度业绩报告称,公司营业收入210.60亿元,同比下降7.11%;实现归属于上市公司股东净利润3.08亿元,同比下降6.39%;基本每股收益盈利0.27元,去年同期为0.28元。
宁波建工(601789)股份有限公司的主营业务是房屋建筑工程勘察、设计、施工、安装,市政道路桥梁、园林绿化,建筑装修装饰、建筑幕墙的设计、施工及预拌商品混凝土、水泥(884060)预制构件、钢结构、装配式建筑(885760)等的生产、销售。公司的主要产品是房屋建筑、市政与公用设施、安装、建筑装饰(881116)工程、销售建筑材料(881115)、设计、桩基、其它。
(数据来源:同花顺(300033)iFinD)
上海汽配公布2024年年度权益分配预案 拟10派3元
上海汽配(603107)于4月22日发布公告,公司2024年年度权益分配预案内容如下:以总股本33733.50万股为基数,向全体股东每10股派发现金红利人民币3.00元,合计派发现金红利人民币1.01亿元,不送红股,不进行资本公积转增股本。
据上海汽配(603107)发布2024年年度业绩报告称,公司营业收入21.50亿元,同比增长12.66%;实现归属于上市公司股东净利润1.89亿元,同比增长17.32%;基本每股收益盈利0.56元,去年同期为0.60元。
上海汽车空调(884113)配件股份有限公司的主营业务是汽车热管理(885999)系统零部件及发动机系统零部件产品的研发、生产与销售。公司的主要产品是汽车热管理(885999)系统产品、汽车发动机系统产品。
(数据来源:同花顺(300033)iFinD)
健友股份:董事长提议最高4000万元回购股份 拟用于股权激励计划
4月21日,健友股份(603707)公告称,公司董事长提议使用自有资金或自筹资金以集中竞价交易方式回购公司部分已发行的人民币普通股(A股)股票,回购金额不低于2000万元(含)且不超过4000万元(含),回购价格不超过董事会通过回购股份决议前30个交易日公司股票交易均价的150%。回购的股份将用于股权激励或员工持股计划。
玉龙股份:本次终止上市事项现金选择权申报时间尚余2个交易日
4月21日,玉龙股份(601028)公告称,本次终止上市事项现金选择权申报时间尚余2025年4月22日和4月23日2个交易日,申报时间为9:30~11:30、13:00~15:00;通过上海证券交易所交易系统进行网上申报,不提供现场申报方式;现金选择权申报简称及代码:玉龙现金,706097;申报方向为“申报卖出”;行权价格为13.20元/股。
健友股份董事长唐咏群提议以2000万元至4000万元回购公司股份
4月21日晚间,健友股份(603707)发布公告称,公司于4月21日收到公司董事长唐咏群《关于提议南京健友生化制药股份有限公司以集中竞价交易方式回购公司部分股份的函》。
公告显示,唐咏群提议公司以集中竞价交易方式回购部分社会公众股份。回购资金总额2000万元(含)至4000万元(含),回购股份的用途为股权激励或员工持股计划。
中交设计:中交资本拟1.5亿元至3亿元增持公司股份
4月21日,中交设计(600720)公告,控股股东中国交建(601800)全资子公司中交资本计划于2025年4月21日起12个月内,以自有资金通过上海证券交易所交易系统增持公司股份,拟增持金额为不低于1.5亿元人民币,不超过3亿元人民币。截至本次增持前,中交资本直接持有公司股份2264.27万股,约占公司总股本的0.99%。
广州发展:1—3月合并口径发电企业累计发电量同比下降10.87%
4月21日电,广州发展(600098)4月21日晚间公告,2025年1—3月,公司合并口径发电企业累计完成发电量52.37亿千瓦时,上网电量(含光伏发电售电量)50.29亿千瓦时,与上年同期相比分别下降10.87%和10.59%。截至3月31日,公司煤炭销售量为1068万吨,同比增加18.53%。
亚振家居(603389):控股股东正在筹划重大事项,可能导致公司控制权发生变更,股票继续停牌
亚振家居(603389)公告,因控股股东上海亚振投资有限公司正在筹划重大事项,该事项可能导致公司控制权发生变更。目前公司控股股东正在与收购方商谈交易核心条款,公司预计无法在2025年4月22日(星期二)开市起复牌,根据规则要求,经公司向上海证券交易所申请,公司股票(证券代码:603389,证券简称:亚振家居(603389))将于2025年4月22日(星期二)开市起继续停牌,预计停牌时间不超过3个交易日。
亚振家居:控股股东筹划控制权变更事项 继续停牌
4月21日,亚振家居(603389)公告称,公司控股股东上海亚振投资有限公司正在筹划重大事项,该事项可能导致公司控制权发生变更。公司股票已于2025年4月18日开市起停牌,预计无法在4月22日开市起复牌,因此将继续停牌,预计停牌时间不超过3个交易日。
鼎阳科技发布SNA5000X-E系列高端矢量网络分析仪
4月21日,鼎阳科技(688112)公告称,公司于2025年4月18日正式公开发布最高测量频率达26.5g(885556)Hz的SNA5000X-E系列高端矢量网络分析仪。
SNA5000X-E系列高端矢量网络分析仪具备优秀的测试测量性能,支持高达26.5g(885556)Hz连续频率扫描,可覆盖从低频校准到高频测试的全场景需求,集成S参数测量、差分(平衡)测量、接收机测量等多维度功能,可广泛应用于通信、汽车电子(885545)、半导体(885756)等诸多领域的现场测试、研发、生产等场景。
中科曙光:中科算源持股比例降至15.96%
中科曙光(603019)公告,股东中科算源资产管理有限公司履行此前披露的股份变动计划,通过大宗交易方式减持股份588.72万股,持股比例由16.36%降至15.96%。本次权益变动不触及要约收购,不涉及公司控股股东及实际控制人发生变化。
中交设计:控股股东全资子公司拟1.5亿元—3亿元增持公司股份
4月21日电,中交设计(600720)4月21日晚间公告,2025年4月18日,公司收到控股股东中国交建(601800)全资子公司中交资本通知,中交资本计划于2025年4月21日起12个月内以其自有资金增持公司股份。本次拟增持金额为1.5亿元—3亿元。
亚振家居:控股股东正在与收购方商谈交易核心条款 股票继续停牌
4月21日电,亚振家居(603389)4月21日晚间公告,因控股股东上海亚振投资有限公司正在筹划重大事项,该事项可能导致公司控制权发生变更。目前公司控股股东正在与收购方商谈交易核心条款,公司预计无法在2025年4月22日开市起复牌,根据规则要求,经公司向上海证券交易所申请,公司股票将于2025年4月22日(星期二)开市起继续停牌,预计停牌时间不超过3个交易日。
国芳集团:股票交易异常波动,存在非理性炒作风险
国芳集团(601086)发布异动公告,公司股票于2025年4月18日、4月21日连续2个交易日内日收盘价格涨幅偏离值累计达到20%,自2025年4月1日起至本公告披露日,公司股价累计上涨176.41%,公司最新市盈率为133.3倍,行业平均值为23.76倍,显著高于同行业水平,2025年4月18日、4月21日公司股票平均换手率为11.74%,显著高于日常换手率。近期公司股票交易价格涨幅居高,交易频繁,存在非理性炒作风险。公司从事以百货业为主、超市为辅的连锁零售业务,2024年度报告显示,报告期公司实现营业收入7.57亿元,同比下降21.92%,归属于上市公司股东的净利润5,800.83万元,同比下降63.23%。公司基本面未发生重大变化,经自查并书面询问,确认不存在应披露而未披露的重大信息。公司郑重提醒广大投资者理性投资,注意投资风险。
国芳集团:公司股票交易价格涨幅居高且交易频繁 存在非理性炒作风险
4月21日电,国芳集团(601086)4月21日晚间发布股票交易异常波动公告,公司股票连续12个交易日中11个交易日涨停,自2025年4月1日起至公告披露日,公司股价累计上涨176.41%;公司最新市盈率为133.3倍,行业平均值为23.76倍,显著高于同行业水平;2025年4月18日、4月21日公司股票平均换手率为11.74%,显著高于日常换手率。近期公司股票交易价格涨幅居高,交易频繁,存在非理性炒作风险。
凯因科技(688687):富山湾、富宁湾、卓尚石、卓尚湾拟合计减持不超3.00%公司股份
凯因科技(688687)公告,股东富山湾、富宁湾、卓尚石、卓尚湾因持有人自身资金需求,计划通过集中竞价及大宗交易方式减持公司股份不超过512.8万股,即不超过公司总股本的3.00%。减持期间为2025年5月16日至2025年8月15日。减持价格将根据市场价格确定。
安必平公布2024年年度权益分配预案 拟10派1元
安必平(688393)于4月22日发布公告,公司2024年年度权益分配预案内容如下:以总股本9356.77万股为基数,向全体股东每10股派发现金红利人民币1.00元,合计派发现金红利人民币935.68万元,不送红股,不进行资本公积转增股本。
据安必平(688393)发布2024年年度业绩报告称,公司营业收入4.71亿元,同比下降5.33%;实现归属于上市公司股东净利润2129.13万元,同比下降46.85%;基本每股收益盈利0.23元,去年同期为0.43元。
广州安必平(688393)医药科技股份有限公司的主营业务是肿瘤筛查及诊断试剂、自动化设备(881171)及辅助诊断人工智能(885728)软件等。公司的主要产品是肿瘤筛查及诊断试剂、自动化设备(881171)、辅助诊断人工智能(885728)软件。
(数据来源:同花顺(300033)iFinD)
西部超导公布2024年年度权益分配预案 拟10派6.5元
西部超导(688122)于4月22日发布公告,公司2024年年度权益分配预案内容如下:以总股本64966.45万股为基数,向全体股东每10股派发现金红利人民币6.50元,合计派发现金红利人民币4.22亿元,不送红股,不进行资本公积转增股本。
据西部超导(688122)发布2024年年度业绩报告称,公司营业收入46.12亿元,同比增长10.91%;实现归属于上市公司股东净利润8.01亿元,同比增长6.44%;基本每股收益盈利1.23元,去年同期为1.16元。
西部超导(688122)材料科技股份有限公司的主营业务是超导产品、高端钛合金材料和高性能高温合金材料及应用的研发、生产和销售。公司的主要产品是NbTi锭棒、NbTi超导线材、Nb3Sn超导线材、MgB2线材、超导磁体、棒材、丝材、变形高温合金、高温合金母合金。公司获得2023年度国家技术发明奖二等奖、中华全国总工会授予的“全国五一劳动奖状”,入选“2024福布斯中国创新力企业50强”。公司生产的航空钛合金棒材获评国家工业和信息化部颁发的“制造业单项冠军企业”证书。公司控股子公司聚能线材荣获国家工业和信息化部主办的第九届“创客中国”中小企业创新创业大赛全国企业组一等奖、聚能磁体公司成功入选第六批国家级专精特新(885929)“小巨人”企业名单。
(数据来源:同花顺(300033)iFinD)
凯因科技:股东拟合计减持不超过3%公司股份
4月21日,凯因科技(688687)公告称,股东富山湾、富宁湾、卓尚石、卓尚湾因自身资金需求,计划通过集中竞价及大宗交易方式减持合计不超过5,128,000股,即不超过公司总股本的3.00%。
联德股份公布2024年年度权益分配预案 拟10派3.5元
联德股份(605060)于4月22日发布公告,公司2024年年度权益分配预案内容如下:以总股本23947.60万股为基数,向全体股东每10股派发现金红利人民币3.50元,合计派发现金红利人民币8381.66万元,不送红股,不进行资本公积转增股本。
据联德股份(605060)发布2024年年度业绩报告称,公司营业收入10.98亿元,同比下降9.32%;实现归属于上市公司股东净利润1.87亿元,同比下降25.41%;基本每股收益盈利0.78元,去年同期为1.05元。
杭州联德精密机械股份有限公司的主营业务是高端制造与精密制造领域,核心业务涵盖高精度机械零部件以及精密型腔模产品的研发、设计、生产与销售。公司的主要产品是压缩机部件、工程机械(881268)部件、其他部件。截至2024年12月31日,公司及境内子公司在技术创新成果上收获颇丰,共获得已授权专利221项,其中发明专利42项,以其对核心技术的深度突破与创新,彰显公司在行业内的技术引领地位;实用新型专利176项,从多个维度优化产品设计与生产工艺,提升产品实用性与市场竞争力;软件著作权3项,标志着公司在数字化、智能化技术应用领域的积极探索与有效实践。这些丰硕的技术成果,不仅是公司过去创新发展的有力见证,更是未来持续开拓市场、引领行业发展的核心竞争力。
(数据来源:同花顺(300033)iFinD)
索辰科技公布2024年年度权益分配预案 拟10派1.83元
索辰科技(688507)于4月22日发布公告,公司2024年年度权益分配预案内容如下:以总股本8841.53万股为基数,向全体股东每10股派发现金红利人民币1.83元,合计派发现金红利人民币1618.00万元,不送红股,不进行资本公积转增股本。
据索辰科技(688507)发布2024年年度业绩报告称,公司营业收入3.79亿元,同比增长18.24%;实现归属于上市公司股东净利润4144.90万元,同比下降27.89%;基本每股收益盈利0.47元,去年同期为0.70元。
上海索辰信息科技股份有限公司的主营业务是cae(CAE)软件研发、销售和服务。公司的主要产品是流体仿真软件、结构仿真软件、声学分析软件等单一学科仿真软件、热-结构耦合、热-流体-结构耦合、热-结构-光学耦合仿真、仿真数据管理、试验数据管理、制造系统仿真、需求分析等软件、数字孪生(885820)系统、仿真-试验融合验证系统、仿真云平台、高性能计算平台。
(数据来源:同花顺(300033)iFinD)
阳光照明公布2024年年度权益分配预案 拟10派1.4元
阳光照明(600261)于4月22日发布公告,公司2024年年度权益分配预案内容如下:以总股本133505.30万股为基数,向全体股东每10股派发现金红利人民币1.40元,合计派发现金红利人民币1.87亿元,不送红股,不进行资本公积转增股本。
据阳光照明(600261)发布2024年年度业绩报告称,公司营业收入31.76亿元,同比增长3.27%;实现归属于上市公司股东净利润2.03亿元,同比下降5.73%;基本每股收益盈利0.15元,去年同期为0.16元。
浙江阳光照明(600261)电器集团股份有限公司的主营业务是照明电器的研发、生产、销售,同时为客户提供综合照明解决方案。公司的主要产品是led(884095)照明产品和照明控制系统。公司是国家知识产权局评定的首批“全国专利试点企业”,获授权国家专利1336项,其中获授权发明专利210项,实用新型专利815项,获得国外专利47项,主持、参与起草国家标准55项。
(数据来源:同花顺(300033)iFinD)
江南高纤公布2024年年度权益分配预案 拟10派0.50元
江南高纤(600527)于4月22日发布公告,公司2024年年度权益分配预案内容如下:以总股本171656.08万股为基数,向全体股东每10股派发现金红利人民币0.50元,合计派发现金红利人民币8582.80万元,不送红股,不进行资本公积转增股本。
据江南高纤(600527)发布2024年年度业绩报告称,公司营业收入5.41亿元,同比下降34.09%;实现归属于上市公司股东净利润3807.24万元,同比下降17.23%;基本每股收益盈利0.02元,去年同期为0.03元。
江苏江南高纤(600527)股份有限公司的主营业务是化纤生产制造业务、租赁业务。公司的主要产品是涤纶毛条、复合短纤维、非居住房地产(881153)租赁。
(数据来源:同花顺(300033)iFinD)
广州发展1-3月累计发电量同比下降10.87%
广州发展(600098)发布公告,2025年1-3月,公司合并口径发电企业累计完成发电量52.37亿千瓦时,上网电量(含光伏发电售电量)50.29亿千瓦时,与去年同期相比分别下降10.87%和10.59%。
健民集团:小儿牛黄退热贴膏获批上市
4月21日电,健民集团(600976)4月21日晚间公告,公司从国家药品监督管理局网站获悉,公司研发的小儿牛黄退热贴膏获批上市。该药品处方源自全国名中医的临床经验方,贴于大椎穴和神阙穴,具有退热解表、清热解毒功效,用于小儿急性上呼吸道感染风热证所致的发热(38.5℃及以下)。
12天11板国芳集团(601086):近期公司股票交易价格涨幅居高交易频繁 存在非理性炒作风险
国芳集团(601086)公告称,公司股票于4月18日、4月21日连续2个交易日内日收盘价格涨幅偏离值累计达到20%;自4月1日起至本公告披露日,公司股价累计上涨176.41%;公司最新市盈率为133.3倍,行业平均值为23.76倍,显著高于同行业水平;4月18日、4月21日公司股票平均换手率为11.74%,显著高于日常换手率。近期公司股票交易价格涨幅居高,交易频繁,存在非理性炒作风险。公司主营业务未发生重大变化,基本面亦未发生重大变化,敬请广大投资者注意二级市场交易风险,理性投资。
筹划控制权变更事项,亚振家居4月22日起继续停牌
4月21日晚间,亚振家居(603389)披露公告称,公司控股股东上海亚振投资有限公司正在筹划公司股份协议转让事宜,该事项可能导致公司控制权发生变更。公司股票将于4月22日开市起继续停牌,预计停牌时间不超过3个交易日。
公告显示,亚振家居(603389)股票已于4月18日开市起停牌。目前公司控股股东正在与收购方商谈本次交易核心条款,公司预计无法在4月22日开市起复牌。
方大特钢:鲍文戬因工作变动辞去总经理助理职务
4月21日,方大特钢(600507)公告,公司总经理助理鲍文戬因工作变动,辞去该职务,辞呈自送达公司董事会之日起生效。辞去该职务后,鲍文戬将继续在公司担任其他职务。
绿地控股:收到行政监管措施决定书
绿地控股(600606)公告,公司于2025年4月21日收到上海证监局出具的《关于对绿地控股(600606)集团股份有限公司及张玉良、张蕴、王晓东采取责令改正、出具警示函措施的决定》。经查,公司及控股子公司涉及的诉讼事项累计金额已达到应当披露的标准,但未及时披露,在2022年和2023年年度报告中亦未如实完整披露相关诉讼事项。此举违反了《上市公司信息披露管理办法》等相关规定,上海证监局决定对公司采取责令改正的监督管理措施,并要求公司在收到决定书后三十日内予以改正并提交书面报告。公司及相关人员将高度重视并按要求认真整改。
中国平安2025年度核心人员持股计划于近期购得A股172.78万股
中国平安(HK2318)(02318)发布公告,公司2025年度核心人员持股计划于2025年3月20日至2025年3月26日通过二级市场购得公司A股股票(股票代码:601318.SH)172.78万股,占公司总股本的比例为0.009%,成交金额合计人民币8999.79万元(含费用),成交均价约为人民币52.07元/股。截至本公告日期,公司2025年度核心人员持股计划的购股尚未完成,公司2025年度长期服务计划尚未实施购股。公司后续将根据实施方案完成股票购买,并及时履行信息披露义务。
凌钢股份:拟以5000万元-1亿元回购股份
凌钢股份(600231)公告,公司计划以不低于5000万元、不超过1亿元资金回购股份,回购价格不超过2.55元/股。本次回购的资金来源为公司自有资金及自筹资金,回购股份将全部用于实施股权激励等法律法规允许的用途。回购期限为董事会审议通过之日起不超过12个月。
绿地控股:收到行政监管措施决定书
4月21日电,绿地控股(600606)4月21日晚间公告,公司收到上海证监局出具的《关于对绿地控股(600606)集团股份有限公司及张玉良、张蕴、王晓东采取责令改正、出具警示函措施的决定》。2022年1月1日至2023年12月31日,公司及控股子公司涉及的诉讼事项累计金额已达到应当披露的标准,但公司未及时披露,且在2022年和2023年年度报告中未如实完整披露相关诉讼事项。上海证监局决定对绿地控股(600606)采取责令改正的监督管理措施。本次行政监管措施不会影响公司正常的生产经营活动。
凌钢股份:拟以5000万元~1亿元回购股份
4月21日,凌钢股份(600231)公告,公司计划以不低于5000万元、不超过1亿元资金回购股份,回购价格不超过2.55元/股。本次回购的资金来源为公司自有资金及自筹资金,回购股份将全部用于实施股权激励等法律法规允许的用途。回购期限为董事会审议通过之日起不超过12个月。
中交设计控股股东全资子公司拟斥资1.5亿至3亿元启动新一轮增持计划
4月21日,中交设计(600720)发布公告称,公司控股股东中国交通建设(HK1800)股份有限公司全资子公司中交资本控股有限公司拟启动新一轮股份增持计划(883915)。根据公告显示,本次增持金额不低于15,000万元人民币且不超过30,000万元人民币,实施期限为2025年4月21日起12个月内,增持方式为通过上海证券交易所系统允许的集中竞价或大宗交易等方式购买公司无限售条件流通A股。
公告披露,中交资本作为增持主体,与公司受同一实际控制人控制,截至本次增持前直接持有公司股份22,642,664股,占总股本的0.99%。公司控股股东中国交建(601800)及其一致行动人中国城乡控股集团有限公司、中交资本合计持股1,308,060,863股,占总股本的57.01%。值得关注的是,中交资本在12个月内已完成上一轮增持计划(883915),其持股量从零股增至22,642,664股,控股股东系合计持股比例同步提升至当前水平。
凌钢股份:拟5000万元—1亿元回购股份
4月21日电,凌钢股份(600231)4月21日晚间公告,公司拟以5000万元—1亿元回购股份,用于实施股权激励等法律法规允许的用途。回购价格不超过2.55元/股。
奇精机械(603677)2024年全年每10股派2.5元 股权登记日为2025年4月25日
奇精机械(603677)发布公告,公司2024年全年权益分配实施方案内容如下:以总股本19260.09万股为基数,向全体股东每10股派发现金红利人民币2.50元,合计派发现金红利人民币 4815.02万元,占同期归母净利润的比例为71.39%,不送红股,不进行资本公积转增股本。 本次权益分派股权登记日为4月25日,除权除息日为4月28日。 据奇精机械(603677)发布2024年全年业绩报告称,公司营业收入20.04亿元,同比增长13.11%实现归属于上市公司股东净利润6744.56万元,同比下降-2.47%基本每股收益盈利0.35元,去年同期为0.36元。
奇精机械(603677)股份有限公司的主营业务是洗衣机离合器等家电零部件(884116)、汽车零部件(881126)及电动工具零部件的研发、设计、生产与销售。公司的主要产品是洗衣机离合器、洗衣机零部件、其他家电零部件(884116)、汽车零部件(881126)、电动工具零部件。国家级数字化试点示范企业、国家级制造业单项冠军、宁波市人民政府质量创新奖、博格华纳(BWA)全球年度最佳供应商、海尔成本共创奖、海尔质量贡献奖、创维卓越品质奖、广东威力战略供应商、长虹集团最佳服务供应商。(数据来源:同花顺(300033)iFinD)
海通发展(603162)2024年全年每10股派0.5元 股权登记日为2025年4月25日
海通发展(603162)发布公告,公司2024年全年权益分配实施方案内容如下:以总股本91634.80万股为基数,向全体股东每10股派发现金红利人民币0.50元,合计派发现金红利人民币 4581.74万元,占同期归母净利润的比例为8.35%,不送红股,不进行资本公积转增股本。 本次权益分派股权登记日为4月25日,除权除息日为4月28日。 据海通发展(603162)发布2024年全年业绩报告称,公司营业收入36.59亿元,同比增长114.55%实现归属于上市公司股东净利润5.49亿元,同比增长196.70%基本每股收益盈利0.60元,去年同期为0.21元。
福建海通发展(603162)股份有限公司的主营业务是国内沿海以及国际远洋的干散货运输业务。公司的主要产品是境内航区运输业务、境外航区运输业务。(数据来源:同花顺(300033)iFinD)
邦基科技公布2024年年度权益分配预案 拟10派1.5元
邦基科技(603151)于4月22日发布公告,公司2024年年度权益分配预案内容如下:以总股本16800.00万股为基数,向全体股东每10股派发现金红利人民币1.50元,合计派发现金红利人民币2520.00万元,不送红股,不进行资本公积转增股本。
据邦基科技(603151)发布2024年年度业绩报告称,公司营业收入25.42亿元,同比增长54.36%;实现归属于上市公司股东净利润5012.98万元,同比下降40.24%;基本每股收益盈利0.30元,去年同期为0.50元。
山东邦基科技(603151)股份有限公司的主营业务是猪饲料的研发、生产和销售。公司的主要产品是猪预混料、猪浓缩料、猪配合料。目前,公司已获得国家知识产权局授权的68项国家专利,已全面通过ISO9001国际质量管理体系和ISO22000食品安全(885406)管理体系认证,是第七批农业产业化国家重点龙头企业。
(数据来源:同花顺(300033)iFinD)
宁波高发公布2024年年度权益分配预案 拟10派7元
宁波高发(603788)于4月22日发布公告,公司2024年年度权益分配预案内容如下:以总股本22306.51万股为基数,向全体股东每10股派发现金红利人民币7.00元,合计派发现金红利人民币1.56亿元,不送红股,不进行资本公积转增股本。
据宁波高发(603788)发布2024年年度业绩报告称,公司营业收入14.61亿元,同比增长15.61%;实现归属于上市公司股东净利润1.91亿元,同比增长17.18%;基本每股收益盈利0.85元,去年同期为0.73元。
宁波高发(603788)汽车控制系统股份有限公司的主营业务是从事汽车变速操纵控制系统和加速控制系统产品的研发、生产和销售。公司的主要产品是汽车变速操纵系统总成、电子加速踏板、汽车拉索。
(数据来源:同花顺(300033)iFinD)
万向德农公布2024年年度权益分配预案 拟10派1.50元
万向德农(600371)于4月22日发布公告,公司2024年年度权益分配预案内容如下:以总股本29257.80万股为基数,向全体股东每10股派发现金红利人民币1.50元,合计派发现金红利人民币4388.67万元,不送红股,不进行资本公积转增股本。
据万向德农(600371)发布2024年年度业绩报告称,公司营业收入3.43亿元,同比增长7.35%;实现归属于上市公司股东净利润5262.82万元,同比下降19.39%;基本每股收益盈利0.18元,去年同期为0.22元。
万向德农(600371)股份有限公司的主营业务是玉米(885811)杂交种子研发、生产、销售。公司的主要产品是玉米(885811)、化肥(885967)、棉种及其他。德农种业是育繁推一体化的国家高新技术企业、中国种业信用骨干企业、种子协会3A信用企业、北京市高新技术企业、北京市农业产业化龙头企业。
(数据来源:同花顺(300033)iFinD)
博闻科技公布2024年年度权益分配预案 拟10派0.60元
博闻科技(600883)于4月22日发布公告,公司2024年年度权益分配预案内容如下:以总股本23608.80万股为基数,向全体股东每10股派发现金红利人民币0.60元,合计派发现金红利人民币1416.53万元,不送红股,不进行资本公积转增股本。
据博闻科技(600883)发布2024年年度业绩报告称,公司营业收入4269.49万元,同比增长101.36%;实现归属于上市公司股东净利润7215.19万元,同比下降24.96%;基本每股收益盈利0.31元,去年同期为0.41元。
云南博闻科技(600883)实业股份有限公司的主营业务是火腿业务和食用菌业务。公司的主要产品是新鲜松茸及制品、冷冻美味牛肝菌、咖啡生豆、焙炒咖啡豆、挂耳咖啡、诺邓火腿及制品。
(数据来源:同花顺(300033)iFinD)
物产环能公布2024年年度权益分配预案 拟10派6.0元
物产环能(603071)于4月22日发布公告,公司2024年年度权益分配预案内容如下:以总股本55795.44万股为基数,向全体股东每10股派发现金红利人民币6.00元,合计派发现金红利人民币3.35亿元,不送红股,不进行资本公积转增股本。
据物产环能(603071)发布2024年年度业绩报告称,公司营业收入447.09亿元,同比增长0.86%;实现归属于上市公司股东净利润7.39亿元,同比下降30.25%;基本每股收益盈利1.32元,去年同期为1.90元。
浙江物产环保能源股份有限公司的主营业务是公司主要业务为煤炭流通、热电联产和新能源业务。公司的主要产品是煤炭、供热、供电、压缩空气、污泥处置、EPC工程、光伏及储能(885921)类设备、电力(562350)收入(光伏、储能(885921))。公司连续两年荣膺“中国能源企业(集团)500强”称号,在最新榜单中位居第123位。
(数据来源:同花顺(300033)iFinD)
福光股份公布2024年年度权益分配预案 拟10派0.57元
福光股份(688010)于4月22日发布公告,公司2024年年度权益分配预案内容如下:以总股本15782.68万股为基数,向全体股东每10股派发现金红利人民币0.57元,合计派发现金红利人民币899.61万元,不送红股,不进行资本公积转增股本。
据福光股份(688010)发布2024年年度业绩报告称,公司营业收入6.21亿元,同比增长5.82%;实现归属于上市公司股东净利润949.40万元,同比扭亏为盈,去年同期为-6827.45万元;基本每股收益盈利0.06元,去年同期为-0.43元。
福建福光股份(688010)有限公司的主营业务是特种及民用光学镜头、光电系统、光学元组件等产品科研生产。公司的主要产品是定制产品、非定制光学镜头、光学元件(884096)及其他。获评“中国产学研合作创新示范企业”(中国产学研合作促进会认定)等荣誉。
(数据来源:同花顺(300033)iFinD)
国光连锁:股价严重偏离基本面 存在极高炒作风险
国光连锁(605188)发布股票交易异常波动公告,股价短期连续上涨,目前处于明显高位,股价严重偏离公司基本面,公司郑重提醒广大投资者,公司股票存在极高炒作风险,交易风险较大,可能短期大幅下跌,请投资者务必谨慎,注意二级市场交易风险。
百大集团:股票交易异常波动,无应披露而未披露的重大事项
4月21日,百大集团(600865)公告,公司股票在2025年4月17日至4月21日期间连续三个交易日内收盘价格涨幅偏离值累计达到20%,构成股票交易异常波动。经公司自查并向控股股东及实际控制人函证核实,公司生产经营情况正常,无应披露而未披露的重大事项,未发现对公司股票交易价格产生影响的媒体报道或市场传闻,公司董事、监事、高级管理人员、控股股东及实际控制人在股票交易异常波动期间不存在买卖公司股票的情况。
威尔药业:股票交易异常波动,连续 3 个交易日涨幅偏离值累计超 20%
威尔药业(603351)发布异动公告,公司股票于 2025 年 4 月 17 日、4 月 18 日、4 月 21 日连续 3 个交易日内日收盘价格涨幅偏离值累计超过 20%,构成股票交易异常波动。目前公司生产经营活动正常,市场环境、行业政策未发生重大调整,生产成本和销售等情况未大幅波动,内部生产经营秩序正常。公司不存在应披露而未披露的重大信息,包括但不限于并购重组(885739)、股份发行、债务重组、业务重组、资产剥离和资产注入等重大事项。未发现媒体报道(或市场传闻)对公司股票交易价格产生重大影响的未公开重大信息,未发现公司董事、监事、高级管理人员、控股股东及实际控制人在股票交易异常波动期间买卖公司股票。公司郑重提醒广大投资者注意二级市场交易风险,理性决策,审慎投资。公司董事会确认,目前没有应披露而未披露的重大事项,前期披露的信息不存在需要更正、补充之处。
6连板国光连锁:股价短期连续上涨 存在极高炒作风险
4月21日,6连板国光连锁(605188)发布股票交易异常波动暨严重异常波动公告称,公司股价短期连续上涨,目前处于明显高位,股价严重偏离公司基本面。公司股票自2025年4月14日起已连续6个交易日触及涨停,截至2025年4月21日,公司股票连续10个交易日内3次出现同向异常波动情形。公司股票自2025年4月8日连续10个交易日以来收盘价累计上涨幅度为116.41%,目前公司静态市盈率470.54倍,滚动市盈率622.75倍,显著高于同行业水平。公司郑重提醒广大投资者,公司股票存在极高炒作风险,交易风险较大,可能短期大幅下跌。
国光连锁:公司股票存在极高炒作风险,交易风险较大
4月21日电,国光连锁(605188)4月21日晚间发布股票交易异常波动暨严重异常波动的公告,公司股价短期连续上涨,目前处于明显高位,股价严重偏离公司基本面,公司郑重提醒广大投资者,公司股票存在极高炒作风险,交易风险较大,可能短期大幅下跌,请投资者务必谨慎,注意二级市场交易风险。
菲达环保:独立董事金赞芳离任
菲达环保(600526)公告称,金赞芳作为公司独立董事,因连续担任公司独立董事满六年,于2024年5月28日公司召开的2024年第一次临时股东大会完成董事会换届选举后正式卸任。
特变电工:拟投资14.88亿元建设光伏复合发电项目
特变电工(600089)公告,公司控股公司特变电工(600089)新疆新能源股份有限公司的二级子公司盱眙鑫特能源发展有限公司投资建设盱眙县天泉湖镇300MW光伏复合发电项目。该项目总投资14.88亿元,项目资本金为2.98亿元,由新能源公司向其全资子公司增资,再由该全资子公司向盱眙鑫特公司增资解决,其余项目所需资金由盱眙鑫特公司通过银行贷款或其他方式解决。项目年有效利用小时数为1205.11h,年均发电量为39769.13万kW.h,上网电价0.391元/kW.h(含税)。项目经营期年均实现营业收入1.38亿元,年均实现利润总额4910.35万元,静态投资回收期(税后)为13.19年,资本金净利润率(ROE)为12.82%,项目投资财务内部收益率(税后)6.14%。
岩石股份:股票将被实施退市风险警示
岩石股份(600696)公告,因2024年度经审计的扣除非经常性损益前后的净利润低者为负值,且扣除与主营业务无关的业务收入和不具备商业实质的收入后的营业收入低于3亿元,触及《上海证券交易所股票上市规则》第9.3.2条第一款第项规定,公司股票将被实施退市风险警示。公司股票将于2025年4月22日停牌一天,于2025年4月23日起实施退市风险警示,实施退市风险警示后公司股票价格的日涨跌幅限制为5%,并在风险警示板交易。公司股票简称将变更为“*ST岩石”。
中国交建(601800):计划回购A股股份5亿元-10亿元 控股股东增持H股股份2.5亿元-5亿元
中国交建(601800)公告称,收到董事长王彤宙《关于提议中国交建(601800)回购公司部分A股股份的函》及控股股东中交集团《关于增持中国交建股份(603815)的函》。中国交建(601800)计划回购A股股份,资金总额5亿元-10亿元;中交集团计划增持H股股份,资金总额2.5亿元-5亿元。回购和增持计划(883915)实施期限均为自股东会审议通过方案之日起12个月内。资金来源分别为公司自有资金、自筹资金及中交集团自有资金。此公告不构成实质性承诺,具体方案以董事会及股东会审议通过为准。
亚振家居筹划控制权变更事项暨4月22日开市起继续停牌
亚振家居(603389)公告,公司控股股东上海亚振投资有限公司(简称“控股股东”)正在筹划重大事项,该事项可能导致公司控制权发生变更。目前公司控股股东正在与收购方商谈本次交易核心条款,公司预计无法在2025年4月22日(星期二)开市起复牌,根据规则要求,经公司向上海证券交易所申请,公司股票(证券代码:603389,证券简称:亚振家居(603389))将于2025年4月22日(星期二)开市起继续停牌,预计停牌时间不超过3个交易日。
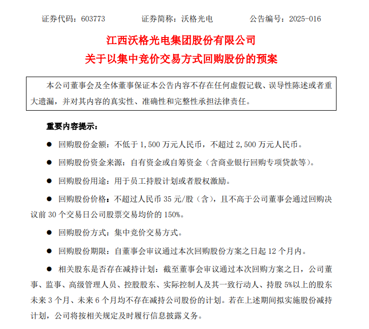
沃格光电:拟以1500万元至2500万元回购股份
沃格光电(603773)公告,公司拟以不低于1500万元、不超过2500万元资金回购股份,回购价格不超过人民币35元/股(含)。本次回购股份将全部用于实施员工持股计划或股权激励,预计回购股份数量为42.86万股至71.43万股,占公司总股本的0.19%-0.32%。回购期限为董事会审议通过之日起12个月内,资金来源为自有资金或自筹资金(含商业银行回购专项贷款)。本次回购旨在完善公司长期激励机制,增强市场信心,促进公司持续发展。若在规定期限内未能完成既定用途,未使用部分股份将依法予以注销。
甘李药业:GZR102获药物临床试验批准通知书
4月21日,甘李药业(603087)公告,全资子公司甘李药业(603087)山东有限公司收到国家药监局下发的关于在研药品GZR102的《药物临床试验批准通知书》。GZR102为治疗用生物制品(881142)1类创新型生物制品(881142),适应症为2型糖尿病。
中国交建(601800):拟5亿元—10亿元回购A股股份 控股股东拟2.5亿元—5亿元增持公司H股股份
4月21日电,中国交建(601800)4月21日晚间公告,公司收到董事长王彤宙《关于提议中国交建(601800)回购公司部分A股股份的函》;并于同日收到控股股东中国交通建设(HK1800)集团有限公司(简称中交集团)《关于增持中国交建股份(603815)的函》。中国交建(601800)计划5亿元—10亿元回购公司A股股份,中交集团计划2.5亿元—5亿元增持中国交建(601800)H股股份。
三江购物:阿里泽泰拟减持不超3%公司股份
三江购物(601116)公告,公司第二大股东杭州阿里巴巴(BABA)泽泰信息技术有限公司计划通过集中竞价方式及大宗交易方式减持不超过1643.04万股,即不超过公司总股本的3%。阿里泽泰目前持有公司32%股份,减持期间为2025年5月16日至2025年8月15日。
辰欣药业公布2024年年度权益分配预案 拟10派2.2元
辰欣药业(603367)于4月22日发布公告,公司2024年年度权益分配预案内容如下:以总股本45275.41万股为基数,向全体股东每10股派发现金红利人民币2.20元,合计派发现金红利人民币9960.59万元,不送红股,不进行资本公积转增股本。
据辰欣药业(603367)发布2024年年度业绩报告称,公司营业收入39.82亿元,同比下降10.77%;实现归属于上市公司股东净利润5.09亿元,同比下降2.38%;基本每股收益盈利1.12元,去年同期为1.15元。
辰欣药业(603367)股份有限公司的主营业务是药品的研发、生产与销售。公司的主要产品是大输液-玻瓶、大输液-非PVC软包、大输液-塑瓶、小容量注射剂、口服固体制剂、冻干粉针剂、冲洗剂、滴剂、膏剂、原料(自产外销(885840))。辰欣药业(603367)在2024年中国品牌价值评价信息中位列医药健康价值榜单第25名,其品牌价值和品牌强度相比上一年度均有提升,这表明公司在提升品牌价值和品牌影响力方面取得了显著的成果。公司通过不断加强品牌建设,推动高质量发展,逐步成为国内医务工作者及患者首选的药品品牌。
(数据来源:同花顺(300033)iFinD)
威尔药业公布2024年年度权益分配预案 拟10派4元
威尔药业(603351)于4月22日发布公告,公司2024年年度权益分配预案内容如下:以总股本13543.91万股为基数,向全体股东每10股派发现金红利人民币4.00元,合计派发现金红利人民币5417.57万元,不送红股,不进行资本公积转增股本。
据威尔药业(603351)发布2024年年度业绩报告称,公司营业收入12.97亿元,同比增长12.19%;实现归属于上市公司股东净利润1.46亿元,同比增长30.5%;基本每股收益盈利1.08元,去年同期为0.83元。
南京威尔药业(603351)集团股份有限公司的主营业务是药用辅料(884131)及合成润滑基础油产品的研发、生产和销售。公司的主要产品是合成润滑基础油(机械类)、合成润滑基础油(非机械类)、药用辅料(884131)(注射用)、药用辅料(884131)(非注射用)。2024年度获得授权专利16件,新申请专利19件。在科技项目申报方面,集团下属子公司获批国家高新技术企业复审、江苏省专精特新(885929)中小企业、南京市企业技术中心、南京市工程技术研究中心等荣誉资质,部分产品入选国家专利密集型产品、江苏省重点推广应用的新技术新产品目录。
(数据来源:同花顺(300033)iFinD)
中望软件公布2024年年度权益分配预案 拟10转4股派5元
中望软件(688083)于4月22日发布公告,公司2024年年度权益分配预案内容如下:以总股本12070.19万股为基数,向全体股东每10股派发现金红利人民币5.00元,合计派发现金红利人民币6035.09万元,以资本公积金向全体股东每10股转增4.00股,不送红股。
据中望软件(688083)发布2024年年度业绩报告称,公司营业收入8.88亿元,同比增长7.31%;实现归属于上市公司股东净利润6396.43万元,同比增长4.17%;基本每股收益盈利0.53元,去年同期为0.51元。
广州中望龙腾软件股份有限公司的主营业务是工业设计软件。公司的主要产品是二维设计平台ZWCAD、基于ZWCAD平台的行业应用软件、2D教育产品、3DCAD/cae(CAE)/CAM一体化软件平台ZW3D、3D教育产品、通用前后处理平台ZWMeshWorks、结构仿真ZWSimStructural、低频电磁仿真ZWSimMetas、流体仿真PHOENICS、离散元仿真ZWSimDEM、电气设计软件及工程数字化解决方案。
(数据来源:同花顺(300033)iFinD)
华谊集团公布2024年年度权益分配预案 拟10派1.80元
华谊集团(600623)于4月22日发布公告,公司2024年年度权益分配预案内容如下:以总股本212283.13万股为基数,向全体股东每10股派发现金红利人民币1.80元,合计派发现金红利人民币3.82亿元,不送红股,不进行资本公积转增股本。
据华谊集团(600623)发布2024年年度业绩报告称,公司营业收入451.03亿元,同比增长9.2%;实现归属于上市公司股东净利润9.11亿元,同比增长5.76%;基本每股收益盈利0.43元,去年同期为0.40元。
上海华谊集团(600623)股份有限公司的主营业务是能源化工、绿色轮胎、先进材料、精细化工和化工服务。公司的主要产品是甲醇、醋酸、丙烯酸(885829)及酯、全钢胎。
(数据来源:同花顺(300033)iFinD)
北方股份公布2024年年度权益分配预案 拟10派3.16元
北方股份(600262)于4月22日发布公告,公司2024年年度权益分配预案内容如下:以总股本17000.00万股为基数,向全体股东每10股派发现金红利人民币3.16元,合计派发现金红利人民币5372.00万元,不送红股,不进行资本公积转增股本。
据北方股份(600262)发布2024年年度业绩报告称,公司营业收入29.18亿元,同比增长21.43%;实现归属于上市公司股东净利润1.79亿元,同比增长26.25%;基本每股收益盈利1.05元,去年同期为0.83元。
内蒙古北方重型汽车股份有限公司的主营业务是矿用车的研发、生产、销售和服务,同时提供矿用车备件、维修承包及劳务服务等。公司的主要产品是矿用车整车、矿用车备件及服务。公司是中国工程机械(881268)工业协会工程运输机械分会(矿用汽车分会)理事长单位、矿车国家标准牵头编制单位和制造业单项冠军示范企业,起草国家标准多项,完成多项国家级、省部级重点新产品项目,获得国家专利授权百余项。
(数据来源:同花顺(300033)iFinD)
菲达环保公布2024年年度权益分配预案 拟10派1元
菲达环保(600526)于4月22日发布公告,公司2024年年度权益分配预案内容如下:以总股本88970.31万股为基数,向全体股东每10股派发现金红利人民币1.00元,合计派发现金红利人民币8897.03万元,不送红股,不进行资本公积转增股本。
据菲达环保(600526)发布2024年年度业绩报告称,公司营业收入42.89亿元,同比下降1.47%;实现归属于上市公司股东净利润2.41亿元,同比增长5.51%;基本每股收益盈利0.27元,去年同期为0.26元。
浙江菲达环保(600526)科技股份有限公司的主营业务是大气污染治理及国内环保水务。公司的主要产品是环保设备(881284)、建造服务、污水处理(885412)、其他。2024年,菲达环保(600526)获得国务院国资委2023年度“科改示范企业”专项评估“标杆”等级,中国环境保护产业协会“生态环保产业重大贡献”和“生态环保产业光荣从事40年企业”等荣誉称号,获浙江省企业社会责任报告优秀案例,入选“2024全球浙商ESG经典100”、ESG金牛奖碳中和(885919)20强,企业高质量发展迈出坚实步伐,核心竞争力进一步提升。
(数据来源:同花顺(300033)iFinD)
汇得科技公布2024年年度权益分配预案 拟10派3.75元
汇得科技(603192)于4月22日发布公告,公司2024年年度权益分配预案内容如下:以总股本14115.37万股为基数,向全体股东每10股派发现金红利人民币3.75元,合计派发现金红利人民币5293.26万元,不送红股,不进行资本公积转增股本。
据汇得科技(603192)发布2024年年度业绩报告称,公司营业收入26.71亿元,同比下降1.51%;实现归属于上市公司股东净利润1.25亿元,同比增长95%;基本每股收益盈利0.90元,去年同期为0.46元。
上海汇得科技(603192)股份有限公司的主营业务是聚氨酯(884039)树脂产品的研发、生产、销售与技术服务。公司的主要产品是合成革用聚氨酯(884039)(PU浆料)、聚氨酯(884039)弹性体原液和热塑性聚氨酯(884039)弹性体(TPU)、聚酯多元醇、新能源电池用聚氨酯(884039)材料制品。公司获得了上海市慈善基金荣誉证书,是2024上海市专精特新(885929)“小巨人”企业品牌价值榜百佳企业,2024上海制造业企业100强(第84名),2024上海民营制造业企业100强(第59名)。
(数据来源:同花顺(300033)iFinD)
力鼎光电公布2024年年度权益分配预案 拟10派3.10元
力鼎光电(605118)于4月22日发布公告,公司2024年年度权益分配预案内容如下:以总股本41068.40万股为基数,向全体股东每10股派发现金红利人民币3.10元,合计派发现金红利人民币1.27亿元,不送红股,不进行资本公积转增股本。
据力鼎光电(605118)发布2024年年度业绩报告称,公司营业收入6.20亿元,同比增长2.73%;实现归属于上市公司股东净利润1.75亿元,同比增长13.72%;基本每股收益盈利0.43元,去年同期为0.38元。
厦门力鼎光电(605118)股份有限公司的主营业务是光学镜头的设计、生产和销售业务。公司的主要产品是定焦镜头、变焦镜头、配件及其他。公司被认定为国家企业技术中心、专精特新(885929)“小巨人”企业、国家高新技术企业、福建省企业技术中心、厦门市企业技术中心、福建省光学技术研究所中试基地。
(数据来源:同花顺(300033)iFinD)
拱东医疗公布2024年年度权益分配预案 拟10转4股派4元
拱东医疗(605369)于4月22日发布公告,公司2024年年度权益分配预案内容如下:以总股本15728.63万股为基数,向全体股东每10股派发现金红利人民币4.00元,合计派发现金红利人民币6291.45万元,以资本公积金向全体股东每10股转增4.00股,不送红股。
据拱东医疗(605369)发布2024年年度业绩报告称,公司营业收入11.15亿元,同比增长14.37%;实现归属于上市公司股东净利润1.72亿元,同比增长57.28%;基本每股收益盈利1.09元,去年同期为0.69元。
浙江拱东医疗(605369)器械股份有限公司的主营业务是一次性医用耗材的研发、生产和销售。公司的主要产品是医疗检测类、血液收集类、采集类、医用护理类、药品包装类、其他。
(数据来源:同花顺(300033)iFinD)
云中马公布2024年年度权益分配预案 拟10派1元
云中马(603130)于4月22日发布公告,公司2024年年度权益分配预案内容如下:以总股本13751.42万股为基数,向全体股东每10股派发现金红利人民币1.00元,合计派发现金红利人民币1375.14万元,不送红股,不进行资本公积转增股本。
据云中马(603130)发布2024年年度业绩报告称,公司营业收入26.18亿元,同比增长12.62%;实现归属于上市公司股东净利润1.00亿元,同比下降16%;基本每股收益盈利0.73元,去年同期为0.85元。
浙江云中马(603130)股份有限公司的主营业务是革基布的研发、生产和销售。公司的主要产品是经编系列革基布、纬编系列革基布。公司荣获了浙江省经济和信息化厅授予的“2024年度浙江省管理现代化企业”称号。
(数据来源:同花顺(300033)iFinD)
沃尔德公布2024年年度权益分配预案 拟10派2.2元
沃尔德(688028)于4月22日发布公告,公司2024年年度权益分配预案内容如下:以总股本15109.50万股为基数,向全体股东每10股派发现金红利人民币2.20元,合计派发现金红利人民币3324.09万元,不送红股,不进行资本公积转增股本。
据沃尔德(688028)发布2024年年度业绩报告称,公司营业收入6.79亿元,同比增长12.54%;实现归属于上市公司股东净利润9917.56万元,同比增长1.85%;基本每股收益盈利0.65元,去年同期为0.64元。
北京沃尔德(688028)金刚石工具股份有限公司的主营业务是超高精密和高精密超硬刀具及超硬材料制品的研发、生产和销售业务。公司的主要产品是钻石刀轮、金刚石磨轮、微钻微铣刀具、PCD、PCBN刀具、单晶金刚石刀具、硬质合金数控刀片、整体硬质合金刀具、棒材、金刚石功能材料。
(数据来源:同花顺(300033)iFinD)
立达信公布2024年年度权益分配预案 拟10派4.20元
立达信(605365)于4月22日发布公告,公司2024年年度权益分配预案内容如下:以总股本50166.55万股为基数,向全体股东每10股派发现金红利人民币4.20元,合计派发现金红利人民币2.11亿元,不送红股,不进行资本公积转增股本。
据立达信(605365)发布2024年年度业绩报告称,公司营业收入68.07亿元,同比增长1.88%;实现归属于上市公司股东净利润4.18亿元,同比增长33.25%;基本每股收益盈利0.83元,去年同期为0.62元。
立达信(605365)物联科技股份有限公司的主营业务是led(884095)照明产品、智能家居(885478)和智慧建筑等物联网(885312)领域产品的研发、制造、销售及服务。公司的主要产品是照明产品及配件、IoT产品及配件、家电类及配件、其他产品。公司是“国家级智能制造试点示范企业”、“制造业单项冠军示范企业”“国家卓越级智能制造工厂”。
(数据来源:同花顺(300033)iFinD)
特变电工公布2024年年度权益分配预案 拟10派2.5元
特变电工(600089)于4月22日发布公告,公司2024年年度权益分配预案内容如下:以总股本502024.87万股为基数,向全体股东每10股派发现金红利人民币2.50元,合计派发现金红利人民币12.55亿元,不送红股,不进行资本公积转增股本。
据特变电工(600089)发布2024年年度业绩报告称,公司营业收入978.67亿元,同比下降0.35%;实现归属于上市公司股东净利润41.35亿元,同比下降61.37%;基本每股收益盈利0.80元,去年同期为2.39元。
特变电工(600089)股份有限公司的主营业务是输变电业务、新能源业务、能源业务及新材料业务。公司的主要产品是高纯铝、电子铝箔、电极箔、铝制品、合金产品。2024年公司新增授权专利417项,其中发明专利1bü35项。截至2024年12月31日,公司共有有效授权专利2,675项,其中发明专利837项。公司积极参加国家及行业标准制定、修订,公司参与制定、修订的7项国家标准于本年正式实施。2024年,公司荣获国家科技进步奖二等奖2项,机械工业科学技术奖一等奖1项,二等奖3项,中国有色金属(1B0819)工业科学技术奖一等奖1项、二等奖1项,中国煤炭工业科学技术奖一等奖1项,湖南省科技进步奖二等奖1项。
(数据来源:同花顺(300033)iFinD)
福斯达公布2024年年度权益分配预案 拟10派5.0元
福斯达(603173)于4月22日发布公告,公司2024年年度权益分配预案内容如下:以总股本15841.65万股为基数,向全体股东每10股派发现金红利人民币5.00元,合计派发现金红利人民币7920.82万元,不送红股,不进行资本公积转增股本。
据福斯达(603173)发布2024年年度业绩报告称,公司营业收入24.19亿元,同比增长12.2%;实现归属于上市公司股东净利润2.61亿元,同比增长36.63%;基本每股收益盈利1.63元,去年同期为1.22元。
杭州福斯达(603173)深冷装备股份有限公司的主营业务是致力于深冷技术领域,从事各类深冷技术工艺的开发及深冷装备的设计、制造和销售,为客户提供深冷系统整体解决方案。公司的主要产品是空气分离设备、液化天然气(885430)装置(LNG装置)、绕管式换热器、化工冷箱、低温储罐等深冷装备。公司已获得国家级高新技术企业、浙江省专精特新(885929)中小企业、浙江省科技小巨人企业、浙江省企业技术中心、省级企业研究院等资质,公司产品多次被评为国家火炬计划项目、浙江省级高新技术产品、浙江省“领雁”研发攻关计划项目、浙江省科学技术进步奖、浙江省首台套、杭州市科技进步奖等,2024年公司获得国家专精特新(885929)“小巨人”企业称号,公司的“基于全精馏技术的场效应晶体管专用高纯制氧成套设备”获评2024年度国内首台(套)。
(数据来源:同花顺(300033)iFinD)
南微医学:拟以3000万元-5000万元回购股份
南微医学(688029)公告,公司拟以3000万元-5000万元资金回购股份,回购价格不超过96.54元/股。本次回购股份将全部用于员工持股计划或股权激励,并在回购实施结果暨股份变动公告日后三年内转让。若回购股份在三年内未能转让完毕,将依法履行减少注册资本的程序,未转让股份将被注销。回购期限为董事会审议通过之日起6个月内,资金来源为公司自有资金或中信银行(601998)南京分行提供的专项贷款。
桃李面包(603866)2024年全年每10股派1.3元 股权登记日为2025年4月25日
桃李面包(603866)发布公告,公司2024年全年权益分配实施方案内容如下:以总股本159971.92万股为基数,向全体股东每10股派发现金红利人民币1.30元,合计派发现金红利人民币 2.08亿元,占同期归母净利润的比例为39.83%,不送红股,不进行资本公积转增股本。 本次权益分派股权登记日为4月25日,除权除息日为4月28日。 据桃李面包(603866)发布2024年全年业绩报告称,公司营业收入60.87亿元,同比下降-9.93%实现归属于上市公司股东净利润5.22亿元,同比下降-9.05%基本每股收益盈利0.33元,去年同期为0.36元。
桃李面包(603866)股份有限公司的主营业务是面包及糕点为核心的优质烘焙类产品的生产及销售。公司的主要产品是面包及糕点、月饼、粽子。2023年根据欧睿信息咨询(上海)有限公司数据统计,《桃李面包(603866),短保面包全国销量位居第一》(按2023年品牌于中国大陆出厂量(吨)计算。短保面包定义为:保质期小于等于15天在零售渠道中销售的预包装面包,不包括商超自有品牌和餐饮渠道产品)。前瞻产业研究院发布的《2018-2023年中国烘焙食品行业品牌竞争与消费(883434)需求投资预测分析报告》中对烘焙食品四大上市企业经营情况对比分析中,阐述桃李面包(603866)为四大烘焙上市公司中规模最大、市值最高的公司。(数据来源:同花顺(300033)iFinD)
南微医学:拟以3000万元~5000万元回购股份
4月21日,南微医学(688029)公告,公司拟以3000万元~5000万元资金回购股份,回购价格不超过96.54元/股。本次回购股份将全部用于员工持股计划或股权激励,并在回购实施结果暨股份变动公告日后三年内转让。若回购股份在三年内未能转让完毕,将依法履行减少注册资本的程序,未转让股份将被注销。
海正生材:4月29日将举行2024年度暨2025年第一季度业绩说明会
4月21日晚间,海正生材(688203)发布公告称,公司计划于2025年4月29日(星期二)13:00—14:00举行2024年度暨2025年第一季度业绩说明会。
三未信安:林璟锵申请辞去独立董事等职务
4月21日晚间,三未信安(688489)发布公告称,公司董事会于近日收到独立董事林璟锵先生的辞职申请,林璟锵先生因工作任职变动,根据国家相关法律法规和《上海证券交易所科创板上市公司自律监管指引第1号—规范运作》的规定,申请辞去其担任的公司第二届董事会独立董事及第二届董事会提名委员会召集人、第二届董事会战略委员会委员职务。辞去上述职务后,林璟锵先生将不再担任公司任何职务。
海利生物:5月15日将召开2024年年度股东大会
4月21日晚间,海利生物(603718)发布公告称,公司将于2025年5月15日召开2024年年度股东大会。本次股东大会将审议《2024年度董事会工作报告》等多项议案。
恒为科技:4月29日将举行2024年度业绩说明会
4月21日晚间,恒为科技(603496)发布公告称,公司计划于2025年4月29日(星期二)15:00—16:00举行2024年度业绩说明会。
美诺华:4月29日将举行2024年度业绩说明会
4月21日晚间,美诺华(603538)发布公告称,公司计划于2025年4月29日(星期二)09:30—11:30举行2024年度业绩说明会。
湖南天雁:4月29日将举行2024年度暨2025年第一季度业绩说明会
4月21日晚间,湖南天雁(600698)发布公告称,公司计划于2025年4月29日上午11:00—12:00举行2024年度暨2025年第一季度业绩说明会。
华勤技术:4月29日将举行2024年年度暨2025年第一季度业绩说明会
4月21日晚间,华勤技术(603296)发布公告称,公司计划于2025年4月29日(星期二)上午10:00—11:30举行2024年年度暨2025年第一季度业绩说明会。
光电股份:4月29日将举行2024年度暨2025年第一季度业绩说明会
4月21日晚间,光电股份(600184)发布公告称,公司计划于2025年4月29日13:00—14:30举行2024年度暨2025年第一季度业绩说明会。
键凯科技:5月6日将举行2024年度暨2025年第一季度业绩说明会
4月21日晚间,键凯科技(688356)发布公告称,公司计划于2025年5月6日(星期二)14:00—15:00举行2024年度暨2025年第一季度业绩说明会。
美芯晟:累计回购公司股份1181036股
4月21日晚间,美芯晟发布公告称,截至2025年4月17日,公司通过上海证券交易所交易系统以集中竞价交易方式累计回购公司股份1,181,036股,占公司总股本111,536,629股的比例为1.0589%。
方盛制药:证券事务代表曾博茹女士辞职
4月21日晚间,方盛制药(603998)发布公告称,公司董事会于近日收到证券事务代表曾博茹女士提交的书面辞职报告。曾博茹女士因个人原因,申请辞去公司证券事务代表职务,辞职后将不再担任公司任何职务,辞职报告自送达董事会之日起生效。
赛伦生物:4月30日将召开2024年度暨2025年第一季度业绩说明会
4月21日晚间,赛伦生物(688163)发布公告称,公司计划于2025年4月30日(星期三)09:00-10:00举行2024年度暨2025年第一季度业绩说明会。
石英股份:4月30日将召开2024年度暨2025年第一季度业绩说明会
4月21日晚间,石英股份(603688)发布公告称,公司计划于2025年04月30日(星期三)10:00-11:00举行2024年度暨2025年第一季度业绩说明会。
晶品特装:4月29日将举行2024年度暨2025年第一季度业绩说明会
4月21日晚间,晶品特装(688084)发布公告称,公司计划于2025年4月29日(星期二)14:00—15:00举行2024年度暨2025年第一季度业绩说明会。
合力科技:4月30日将举行2024年度业绩说明会
4月21日晚间,合力科技(603917)发布公告称,公司将于2025年4月30日15:00—16:00举行2024年度业绩说明会。
奥福环保:4月29日将举行2024年度暨2025年第一季度业绩说明会
4月21日晚间,奥福环保(688021)发布公告称,公司计划于2025年4月29日上午10:00—11:00举行2024年度暨2025年第一季度业绩说明会。
三江购物:阿里泽泰拟减持公司不超3%股份
4月21日电,三江购物(601116)4月21日晚间公告,持股32%的公司第二大股东杭州阿里巴巴(BABA)泽泰信息技术有限公司(简称“阿里泽泰”)拟通过集中竞价方式及大宗交易方式减持持有的公司股份不超过1643.04万股,即不超过公司总股本的3%。
中国电建(601669):1-3月份水电业务新签项目金额347.59亿元 同比增长20.17%
北极星(PII)电力(562350)网获悉,4月21日,中国电建(601669)发布2025年1月至3月主要经营情况公告。根据公告,中国电建(601669)在2025年第一季度新签合同金额总计2993.23亿元,较去年同期下降9.60%。
具体到业务类型,能源电力(562350)业务新签项目1550个,金额1802.12亿元,同比下降9.33%。水电业务新签项目319个,金额347.59亿元,同比增长20.17%。风电(885641)业务新签项目333个,金额555.24亿元,同比增长67.26%。太阳能发电业务新签项目289个,金额548.94亿元,同比下降37.39%。火电(884146)业务新签项目144个,金额115.83亿元,同比下降65.23%。
神力股份:股东昱铭耀计划减持不超公司总股本的3%
4月21日,神力股份(603819)公告称,股东昱铭耀因自身资金需求,计划在本公告披露之日起15个交易日之后的3个月内,通过集中竞价、大宗交易方式合计减持不超过653.19万股,即不超过公司总股本的3.00%。
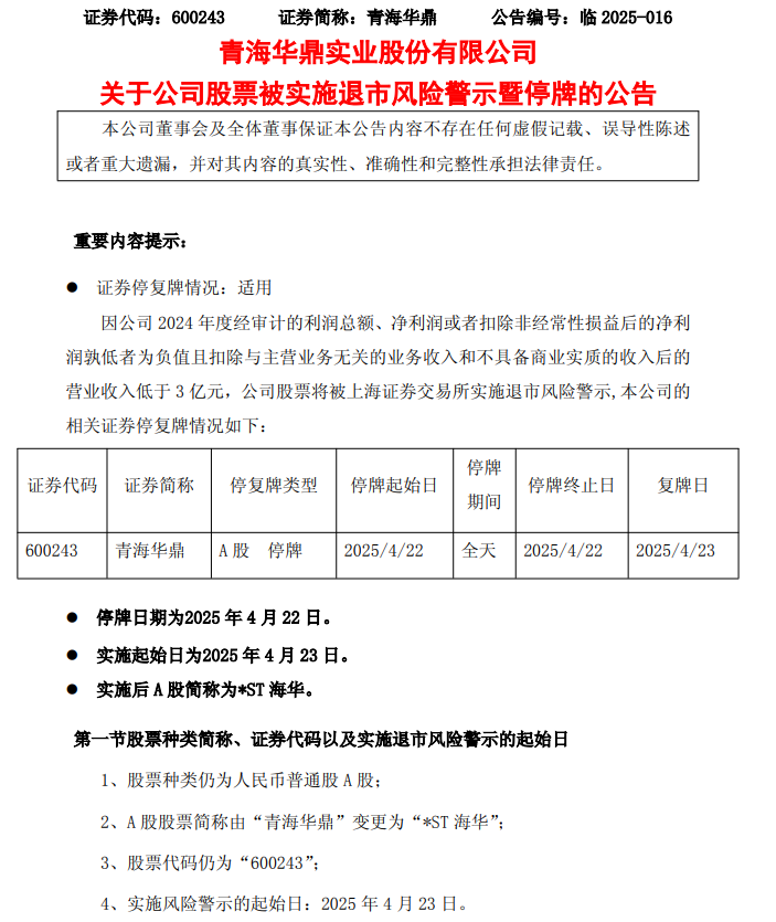
青海华鼎:公司股票将于4月23日被实施退市风险警示
4月21日,青海华鼎(600243)公告称,由于公司2024年度经审计的利润总额、净利润或者扣除非经常性损益后的净利润孰低者为负值且扣除与主营业务无关的业务收入和不具备商业实质的收入后的营业收入低于3亿元,公司股票将被上海证券交易所实施退市风险警示。实施风险警示后,股票简称将变更为*st海华(600521),日涨跌幅限制为5%,并在风险警示板交易。公司股票于2025年4月22日停牌1天,于2025年4月23日起实施退市风险警示。公司将采取措施包括盘活固定资产、加速库存周转、开拓市场、加强内控管理以及工艺优化以提高生产效率等,以改善经营状况。
三江购物:阿里巴巴泽泰拟减持不超过3%公司股份
4月21日,三江购物(601116)公告称,公司第二大股东杭州阿里巴巴(BABA)泽泰信息技术有限公司因自身商业安排需要,拟通过集中竞价及大宗交易方式减持不超过16,430,352股,即不超过公司总股本的3%。其中,通过集中竞价交易方式减持不超过5,476,784股(占总股本1%),大宗交易方式减持不超过10,953,568股(占总股本2%)。减持期间为2025年5月16日至8月15日。减持价格将按市场价格确定。阿里泽泰承诺将严格遵守相关法律法规进行合规减持,并及时履行信息披露义务。
神力股份:昱铭耀拟减持不超3.00%公司股份
神力股份(603819)公告,股东昱铭耀因自身资金需求,计划减持不超过653.19万股,占公司总股本的3.00%。
海南椰岛:总经理马贺辞职
海南椰岛(600238)公告,2025年4月21日,公司董事会收到马贺先生辞去公司总经理的书面辞呈。根据公司章程等相关规定,马贺先生的辞呈自送达董事会之日生效。马贺先生本次辞职后,继续担任公司董事职务。马贺先生辞去总经理职务,不会影响公司正常生产经营工作的开展。本次公司总经理辞职后,由公司董事长暂时代行总经理职责,公司董事会将按相关规定尽快完成总经理的聘任工作,并及时履行信息披露义务。在此,公司董事会对马贺先生在任职总经理期间对公司所做出的贡献表示衷心感谢。
青海华鼎:公司股票将于2025年4月23日被实施退市风险警示
青海华鼎(600243)公告,因2024年度经审计的利润总额、净利润或者扣除非经常性损益后的净利润孰低者为负值且扣除与主营业务无关的业务收入和不具备商业实质的收入后的营业收入低于3亿元,公司股票将被上海证券交易所实施退市风险警示。公司股票将于2025年4月22日停牌1天,于2025年4月23日起实施退市风险警示,股票价格的日涨跌幅限制为5%,并在风险警示板交易。公司股票简称将变更为“*st海华(600521)”。
岩石股份:公司股票4月23日起被实施退市风险警示
4月21日电,岩石股份(600696)4月21日晚间公告,因公司2024年度经审计的扣除非经常性损益前后的净利润低者为负值,且扣除与主营业务无关的业务收入和不具备商业实质的收入后的营业收入低于3亿元,公司股票将被实施退市风险警示。公司股票将于2025年4月22日停牌一天,于4月23日起实施退市风险警示,公司股票简称变更为“*ST岩石”,公司股票价格的日涨跌幅限制为5%。
南微医学:拟3000万元—5000万元回购股份
4月21日电,南微医学(688029)4月21日晚间公告,公司拟以3000万元—5000万元回购股份,在未来适宜时机全部用于员工持股计划或股权激励。回购价格不超过96.54元/股。
孚能科技:上杭兴源拟减持不超2.9796%公司股份
孚能科技(688567)公告,股东上杭兴源计划通过集中竞价交易、大宗交易方式减持其持有的公司股份,减持数量不超过3641.38万股,即不超过公司总股本的2.9796%。
神力股份:昱铭耀拟减持公司不超3%股份
4月21日电,神力股份(603819)4月21日晚间公告,持股8.50%的股东四川昱铭耀新能源有限公司(简称为“昱铭耀”)计划15个交易日之后的3个月内,通过集中竞价、大宗交易方式合计减持不超过653.19万股,即不超过公司总股本的3.00%。
甘李药业:GZR102获批临床试验
4月21日电,甘李药业(603087)4月21日晚间公告,公司全资子公司甘李药业(603087)山东有限公司收到国家药监局下发的关于公司在研药品GZR102的《药物临床试验批准通知书》,同意该药品开展2型糖尿病适应症的临床试验。
孚能科技:上杭兴源拟减持公司不超2.98%股份
4月21日电,孚能科技(688567)4月21日晚间公告,持股2.9796%的股东上杭兴源股权投资合伙企业(有限合伙)(简称“上杭兴源”)计划通过集中竞价交易、大宗交易方式减持其持有的公司股份不超过3641.38万股,即不超过公司总股本的2.9796%。
山外山公布2024年年度权益分配预案 拟10派1元
山外山(688410)于4月22日发布公告,公司2024年年度权益分配预案内容如下:以总股本31964.93万股为基数,向全体股东每10股派发现金红利人民币1.00元,合计派发现金红利人民币3196.49万元,不送红股,不进行资本公积转增股本。
据山外山(688410)发布2024年年度业绩报告称,公司营业收入5.67亿元,同比下降17.8%;实现归属于上市公司股东净利润7088.63万元,同比下降63.55%;基本每股收益盈利0.22元,去年同期为0.61元。
重庆山外山(688410)血液净化技术股份有限公司的主营业务是血液净化设备与耗材的研发、生产和销售,并提供连锁血液透析医疗服务(881175)。公司的主要产品是血液灌流机、连续性血液净化设备、血液透析机、血液净化设备、血液透析浓缩液、血液透析干粉、血液透析器(低通)、血液透析器(高通(QCOM))、透析液过滤器、连续性血液净化管路、一次性使用血液灌流器、连锁血液透析中心医疗服务(881175)、智慧血透管理。公司项目“血液净化系统监测与控制系列关键技术及整机设备”荣获国家科学技术进步二等奖,还先后获得国家信息产业重大技术发明奖、中国电子信息科学技术发明一等奖、中国仪器仪表(884192)科学技术一等奖、中国标准创新贡献奖、中国专利银奖等多项国家和部级奖励,被国家科技部评为国家级创新型企业。
(数据来源:同花顺(300033)iFinD)
金发科技公布2024年年度权益分配预案 拟10派1.0元
金发科技(600143)于4月22日发布公告,公司2024年年度权益分配预案内容如下:以总股本257463.33万股为基数,向全体股东每10股派发现金红利人民币1.00元,合计派发现金红利人民币2.57亿元,不送红股,不进行资本公积转增股本。
据金发科技(600143)发布2024年年度业绩报告称,公司营业收入605.14亿元,同比增长26.23%;实现归属于上市公司股东净利润8.25亿元,同比增长160.36%;基本每股收益盈利0.31元,去年同期为0.12元。
金发科技(600143)股份有限公司的主营业务是化工新材料的研发、生产和销售。公司的主要产品是改性塑料(884048)、环保高性能再生塑料、完全生物降解塑料、特种工程塑料、碳纤维(885650)及复合材料、轻烃及氢能源(885823)、聚丙烯树脂、苯乙烯类树脂、医疗健康高分子材料。公司累计申请国内外专利共计6,813件,其中包含4,966件发明专利,829件实用新型,37件外观设计,638件PCT,343件国外专利,已获得的各类专利数量在国内制造业企业中处于顶尖水平。
(数据来源:同花顺(300033)iFinD)
中新集团公布2024年年度权益分配预案 拟10派1.28元
中新集团(601512)于4月22日发布公告,公司2024年年度权益分配预案内容如下:以总股本149889.00万股为基数,向全体股东每10股派发现金红利人民币1.28元,合计派发现金红利人民币1.92亿元,不送红股,不进行资本公积转增股本。
据中新集团(601512)发布2024年年度业绩报告称,公司营业收入26.85亿元,同比下降26.57%;实现归属于上市公司股东净利润6.37亿元,同比下降53.22%;基本每股收益盈利0.43元,去年同期为0.91元。
中新苏州工业园区开发集团股份有限公司的主营业务是园区开发运营、产业投资、绿色发展。公司的主要产品是产城融合园区、区中园、产业投资、绿色发展。
(数据来源:同花顺(300033)iFinD)
柏诚股份公布2024年年度权益分配预案 拟10派1.6元
柏诚股份(601133)于4月22日发布公告,公司2024年年度权益分配预案内容如下:以总股本52721.69万股为基数,向全体股东每10股派发现金红利人民币1.60元,合计派发现金红利人民币8435.47万元,不送红股,不进行资本公积转增股本。
据柏诚股份(601133)发布2024年年度业绩报告称,公司营业收入52.44亿元,同比增长31.78%;实现归属于上市公司股东净利润2.12亿元,同比下降0.8%;基本每股收益盈利0.41元,去年同期为0.45元。
柏诚系统科技股份有限公司的主营业务是为高科技产业的建厂、技改等项目提供专业的洁净室系统集成整体解决方案。公司的主要产品是洁净室系统集成、机电工艺系统、二次配、设计业务。公司在行业内享有较高的声誉和市场影响力,公司所承接的项目获得广泛的客户赞誉,并多次获得鲁班奖、国家优质工程奖、詹天佑奖等国家级及省市级奖项荣誉。
(数据来源:同花顺(300033)iFinD)
青海华鼎:4月23日起公司股票被实施退市风险警示
4月21日电,青海华鼎(600243)4月21日晚间公告,因公司2024年度经审计的利润总额、净利润或者扣除非经常性损益后的净利润孰低者为负值且扣除与主营业务无关的业务收入和不具备商业实质的收入后的营业收入低于3亿元,公司股票将被上交所实施退市风险警示。公司股票于2025年4月22日停牌1天,于4月23日起实施退市风险警示,股票简称变更为“*st海华(600521)”,股票价格的日涨跌幅限制为5%。
厦门象屿公布2024年年度权益分配预案 拟10派2.5元
厦门象屿(600057)于4月22日发布公告,公司2024年年度权益分配预案内容如下:以总股本280699.53万股为基数,向全体股东每10股派发现金红利人民币2.50元,合计派发现金红利人民币7.02亿元,不送红股,不进行资本公积转增股本。
据厦门象屿(600057)发布2024年年度业绩报告称,公司营业收入3666.71亿元,同比下降20.12%;实现归属于上市公司股东净利润14.19亿元,同比下降9.86%;基本每股收益盈利0.48元,去年同期为0.63元。
厦门象屿(600057)股份有限公司的主营业务是大宗供应链服务,以制造业企业为核心客户,为其提供大宗原辅材料采购供应、产成品分销、物流配送、供应链金融、信息咨询等的一体化供应链服务。公司的主要产品是金属矿产、农产品、能源化工、新能源、其他。
(数据来源:同花顺(300033)iFinD)
恒顺醋业公布2024年年度权益分配预案 拟10派1.0元
恒顺醋业(600305)于4月22日发布公告,公司2024年年度权益分配预案内容如下:以总股本110894.36万股为基数,向全体股东每10股派发现金红利人民币1.00元,合计派发现金红利人民币1.11亿元,不送红股,不进行资本公积转增股本。
据恒顺醋业(600305)发布2024年年度业绩报告称,公司营业收入21.96亿元,同比增长4.25%;实现归属于上市公司股东净利润1.27亿元,同比增长46.54%;基本每股收益盈利0.12元,去年同期为0.08元。
江苏恒顺醋业(600305)股份有限公司的主营业务是食醋、酱油、酱菜、复合调味料、调味剂等系列调味品及包装材料的研发、生产、销售。公司的主要产品是食醋、料酒、酱类。公司先后获得“全国文明单位”、“国家高新技术企业”、“农业产业化国家重点龙头企业”、“建国70年中国调味品产业社会卓越贡献企业”、“十三五轻工行业科技创新先进集体”、“中国调味品行业领军企业”、“国际文化交流基地”、“智能制造试点示范工厂”、“国家知识产权示范企业”、“全国食品工业科技竞争力卓越企业”、“全国食品工业质量竞争力卓越企业”、“中国慈善公益500强企业”、“第21届全国青年文明号”、“国家级非物质文化遗产生产性保护基地”、“国家工业旅游示范基地”、“2022十四五重点研发计划”、“江苏省小巨人企业”、“改革开放40年.江苏高质量发展榜样企业”、“江苏省工人先锋号”、“江苏省优秀企业”、“江苏省质量标杆”、“江苏省文化产业”、“江苏省重点培育和发展的国际知名品牌”、“江苏省知名商标”等称号,荣获“亚洲名优品牌奖”、“中国专利奖”、“国家技术发明奖”、“中国轻工业联合会科技进步二等奖”、“江苏省科学技术三等奖”、“江苏省档案文化精品奖”等荣誉、中国食醋专业委员会主任委员单位。
(数据来源:同花顺(300033)iFinD)
华纳药厂:终止与私募基金合作投资
华纳药厂(688799)公告,公司决定终止与私募基金合作投资事项。2024年5月,公司拟作为有限合伙人以自有资金认缴出资不超过4000万元,认缴禾怡远景17.9767%的出资额。由于市场环境变化及公司实际情况,经审慎研究并与合作方友好协商,决定终止本次投资。截至公告披露日,公司未实际出资,也无需承担任何责任或义务。本次终止不会对公司财务及经营活动产生影响。
凌钢股份拟0.5亿元至1亿元回购股份
凌钢股份(600231)发布公告,公司拟0.5亿元至1亿元回购股份,回购股份价格不超过人民币2.55元/股,回购股份用途:用于实施股权激励等法律法规允许的用途。
绿地控股:收到上海证监局行政监管措施决定书
4月21日,绿地控股(600606)公告,公司于4月21日收到上海证监局出具的《关于对绿地控股(600606)集团股份有限公司及张玉良、张蕴、王晓东采取责令改正、出具警示函措施的决定》。经查,2022年1月1日至2023年12月31日,公司及控股子公司涉及的诉讼事项累计金额已达到应当披露的标准,未及时披露,在2022年和2023年年度报告中亦未如实完整披露相关诉讼事项。上海证监局决定对公司采取责令改正的监督管理措施,对时任董事长张玉良、时任董事及执行总裁张蕴、时任董事会秘书王晓东采取出具警示函的监督管理措施。
炬光科技:4月29日将召开2024年度暨2025年第一季度业绩说明会
4月21日晚间,炬光科技(688167)发布公告称,公司将于2025年4月29日(星期二)15:00—17:00召开公司2024年度暨2025年第一季度业绩说明会。
安记食品计划分红2116.8万元 占当期净利润比重为55.22%
4月21日,安记食品(603696)发布2024年度利润分配方案公告。根据公告显示,公司拟以2024年末股份总数235,200,000股为基数,向全体股东每10股派发现金红利0.90元(含税),共计派发现金股利2116.80万元(含税)。本次现金分红占当期归属于上市公司股东净利润的55.22%,剩余未分配利润5782.35万元将结转以后年度。
根据华兴会计师事务所审计数据,公司2024年归属于母公司所有者的净利润为3833.35万元,期末母公司未分配利润达1.24亿元。公告特别指出,本次分红占期末母公司未分配利润的17.04%,资产负债率保持6.36%低位,经营活动产生现金流净额为-246.91万元,但分配方案不会导致营运资金不足。
公司最近三个会计年度累计现金分红达5056.80万元,现金分红比例182.19%,显著高于30%的监管要求。
5连板安记食品:2024年净利润同比增长23% 拟每10股派0.9元
4月21日,安记食品(603696)公告称,2024年营业收入6.07亿元,同比下降4.06%;归属于上市公司股东的净利润3833.35万元,同比增长23.29%。拟以2024年末股份总数2.35亿股为基数,向全体股东每10股派发现金红利0.9元(含税),共计派发现金股利2116.8万元(含税)。本年度公司现金分红比例为55.22%,剩余未分配利润5782.35万元结转以后年度。
北自科技公布2024年年度权益分配预案 拟10派5.8元
北自科技(603082)于4月22日发布公告,公司2024年年度权益分配预案内容如下:以总股本16222.75万股为基数,向全体股东每10股派发现金红利人民币5.80元,合计派发现金红利人民币9409.20万元,不送红股,不进行资本公积转增股本。
据北自科技(603082)发布2024年年度业绩报告称,公司营业收入20.62亿元,同比增长10.64%;实现归属于上市公司股东净利润1.70亿元,同比增长9.58%;基本每股收益盈利1.07元,去年同期为1.28元。
北自所(北京)科技发展股份有限公司的主营业务是智能物流(885770)系统和装备的研发、设计、制造与集成业务。公司的主要产品是原材料库、成品库、物流配送中心、智能生产物流系统、立体货架、堆垛机、输送机、穿梭车、EMS系统、分拣系统、AGV、WMS、WCS、IntelliTwin数字孪生(885820)工业软件、智能物流(885770)系统备品备件、年度维保、应急维修、设备零配件供应及更换。2024年,公司“复杂装备数字孪生(885820)运维管控共性关键技术及标准体系”荣获国家科学技术进步奖二等奖,为近年来智能物流(885770)领域首个国家级科技奖项;荣获中国物流与采购联合会科学技术奖科技进步奖一等奖、首届制造业智能化解决方案创新大赛一等奖和二等奖、第四届智能制造创新大赛二等奖等科技创新奖项,入选工信部“国家技术创新示范企业”和智能制造系统解决方案“揭榜挂帅”项目,入选国务院国资委“国有企业数字化转型试点企业”,在“智能制造解决方案供应商分类分级评定”中获集成实施类AAA最高评定。
(数据来源:同花顺(300033)iFinD)
安记食品公布2024年年度权益分配预案 拟10派0.9元
安记食品(603696)于4月22日发布公告,公司2024年年度权益分配预案内容如下:以总股本23520.00万股为基数,向全体股东每10股派发现金红利人民币0.90元,合计派发现金红利人民币2116.80万元,不送红股,不进行资本公积转增股本。
据安记食品(603696)发布2024年年度业绩报告称,公司营业收入6.07亿元,同比下降4.06%;实现归属于上市公司股东净利润3833.35万元,同比增长23.29%;基本每股收益盈利0.16元,去年同期为0.13元。
安记食品(603696)股份有限公司的主营业务是调味品的研发、生产和销售。公司的主要产品是复合调味粉、香辛料、风味清汤、酱类调味品、天然提取物调味料、固体饮料。经过20多年发展,“安记”在复合调味粉领域具有较高的知名度和品牌影响力,其中排骨味王系列产品市场占有率位居同类产品前列,天然提取物调味料、风味清汤产品在国内高档餐饮业得到广泛运用。公司商标2005年、2008年和2011年连续三次荣获福建省著名商标,2005年获中国名牌,2011年获中国驰名商标。
(数据来源:同花顺(300033)iFinD)
江山股份公布2024年年度权益分配预案 拟10派1元
江山股份(600389)于4月22日发布公告,公司2024年年度权益分配预案内容如下:以总股本43065.00万股为基数,向全体股东每10股派发现金红利人民币1.00元,合计派发现金红利人民币4306.50万元,不送红股,不进行资本公积转增股本。
据江山股份(600389)发布2024年年度业绩报告称,公司营业收入54.32亿元,同比增长6.8%;实现归属于上市公司股东净利润2.24亿元,同比下降20.69%;基本每股收益盈利0.52元,去年同期为0.65元。
南通江山农药(884028)化工股份有限公司的主营业务是以除草剂、杀虫剂为主的农药(884028)产品,以新材料、化工中间体、氯碱(884023)为主的化工产品,以及热电联产蒸汽等产品的研发、生产和销售。公司的主要产品是草甘膦(885640)、乙草胺、丁草胺、(精)异丙甲草胺、敌敌畏、敌百虫、氯噻啉、二嗪磷、水剂、乳油、水乳剂、水溶性粒剂、水分散粒剂、阻燃剂、水处理剂、纳米材料、亚磷酸、亚磷酸二甲酯、亚磷酸三甲酯、三氯化磷、三氯氧磷、三氯乙醛、氯甲烷、烧碱、氯气、氢气、高纯盐酸、饮用水级次氯酸钠。公司是国家农药(884028)生产重点骨干企业、全国农药(884028)标准化技术委员会有机磷类工作组组长单位、中国农药(884028)工业乙草胺协作组以及草甘膦(885640)协作组组长单位。曾获建国60周年中国农药(884028)工业突出贡献奖、农药(884028)行业责任关怀十佳企业、农药(884028)行业植保科技服务下乡十佳企业、中国农药(884028)行业HSE管理体系合规企业等称号。
(数据来源:同花顺(300033)iFinD)
华纳药厂公布2024年年度权益分配预案 拟10转4股派6元
华纳药厂(688799)于4月22日发布公告,公司2024年年度权益分配预案内容如下:以总股本9380.00万股为基数,向全体股东每10股派发现金红利人民币6.00元,合计派发现金红利人民币5628.00万元,以资本公积金向全体股东每10股转增4.00股,不送红股。
据华纳药厂(688799)发布2024年年度业绩报告称,公司营业收入14.13亿元,同比下降1.38%;实现归属于上市公司股东净利润1.64亿元,同比下降22.24%;基本每股收益盈利1.75元,去年同期为2.25元。
湖南华纳大药厂股份有限公司的主营业务是化学原料(881108)药、化学药制剂和中药(562390)制剂的研发、生产与销售。公司的主要产品是制剂、原料药(884143)及中间体、植物提取物及食品。2024年,公司凭借持续的科技创新和研发投入,荣获中国证券报颁发的“新质企业金牛奖”、每日经济新闻主办的第十三届中国上市公司峰会“大健康最具成长上市公司”。
(数据来源:同花顺(300033)iFinD)
将被实施退市风险警示,岩石股份4月22日停牌一天
4月21日晚间,岩石股份(600696)披露公告称,公司股票将于4月22日停牌一天,于4月23日起实施退市风险警示,实施退市风险警示后公司股票价格的日涨跌幅限制为5%,实施退市风险警示后公司股票将在风险警示板交易,A股股票简称由“岩石股份(600696)”变更为“*ST岩石”。
公告显示,根据中兴财光华会计师事务所(特殊普通合伙)出具的审计报告,岩石股份(600696)2024年经审计的扣除非经常性损益前后的净利润低者为负值,且扣除与主营业务无关的业务收入和不具备商业实质的收入后的营业收入低于3亿元,触及《上海证券交易所股票上市规则》第9.3.2条第一款第(一)项规定的情形,公司股票将被实施退市风险警示(股票代码前冠以*ST)。
同日晚间,岩石股份(600696)发布2024年年报显示,公司报告期内实现营业收入约为2.85亿元,对应实现归属净利润约为-2.17亿元。
交易行情显示,截至4月21日收盘,岩石股份(600696)股价报8.09元/股,总市值27.06亿元。
5天3板大千生态(603955):公司及江苏千宠家科技有限公司没有收购杭州宠胖胖科技有限公司的安排
4月21日,大千生态(603955)公告称,公司股票交易连续2个交易日内收盘价格涨幅偏离值累计达到20%,属于股票交易异常波动。公司于2025年3月投资设立全资子公司江苏千宠家科技有限公司,该公司尚处于起步阶段,未导致公司主营业务发生重大变化,未来发展仍有较大不确定性。截至目前,公司及江苏千宠家科技有限公司没有收购杭州宠胖胖科技有限公司的安排。上述事项不涉及重大资产重组及其他应披露而未披露的重大事项。
山东华鹏:因持续经营能力存不确定性被实施其他风险警示
山东华鹏(603021)公告称,因最近连续三个会计年度扣除非经常性损益前后净利润孰低者均为负值,且最近一个会计年度财务会计报告的审计报告显示公司持续经营能力存在不确定性,公司股票交易触及其他风险警示情形。公司A股简称将变更为ST华鹏,证券代码仍为603021,实施风险警示的起始日为2025年4月23日,股票价格的日涨跌幅限制为5%。公司将采取措施改善经营状况,争取尽快申请撤销风险警示。
齐鲁银行:4月29日将举行2024年度暨2025年第一季度业绩说明会
4月21日晚间,齐鲁银行(601665)发布公告称,齐鲁银行(601665)计划于2025年4月29日(星期二)上午10:00—11:30举行2024年度暨2025年第一季度业绩说明会。
璞泰来:4月29日将举行2024年度暨2025年第一季度业绩说明会
4月21日晚间,璞泰来(603659)发布公告称,公司将于2025年4月29日(星期二)15:00—16:00举行2024年度暨2025年第一季度业绩说明会。
明新旭腾:5月8日将举行2024年度暨2025年第一季度业绩说明会
4月21日晚间,明新旭腾(605068)发布公告称,公司计划于2025年5月8日(星期四)10:00—11:00举行2024年度暨2025年第一季度业绩说明会。
德业股份:拟1亿元~2亿元回购股份
德业股份(605117)4月21日晚间公告,公司拟以1亿元—2亿元回购股份,用于员工持股计划或股权激励。回购价格不超过130元/股。回购的资金来源为自有资金和回购专项贷款。其中专项贷款金额不超过1.8亿元,且不超过实际回购金额的90%。公司已取得招商银行(600036)宁波分行出具的《贷款承诺函》。
达梦数据:4月29日将举行2024年度暨2025年第一季度业绩说明会
4月21日晚间,达梦数据(688692)发布公告称,公司计划于2025年4月29日(星期二)09:00—10:00举行2024年度暨2025年第一季度业绩说明会。
中国汽研:4月29日将召开2024年度业绩说明会
4月21日晚间,中国汽研(601965)发布公告称,公司计划于2025年4月29日下午15:00-16:00举行2024年度业绩说明会。
尖峰集团:5月8日将举行2024年度暨2025年第一季度业绩说明会
4月21日晚间,尖峰集团(600668)发布公告称,公司计划于2025年5月8日(星期四)13:00—14:00举行2024年度暨2025年第一季度业绩说明会。
华海清科:4月29日将举行2024年度暨2025年第一季度业绩说明会
4月21日晚间,华海清科(688120)发布公告称,公司计划于2025年4月29日(星期二)16:00—17:00举行2024年度暨2025年第一季度业绩说明会。
保利发展:4月29日将召开2024年度业绩说明会
4月21日晚间,保利发展(600048)发布公告称,公司拟于2025年4月29日通过网络视频直播召开2024年度业绩说明会。
甬金股份:4月25日将召开2024年年度业绩说明会
4月21日晚间,甬金股份(603995)发布公告称,公司将于2025年4月25日(星期五)10:00—11:00在价值在线召开2024年年度业绩说明会。
明新旭腾:5月12日将召开2024年年度股东大会
4月21日晚间,明新旭腾(605068)发布公告称,公司将于2025年5月12日召开2024年年度股东大会。本次股东大会将审议《2024年年度报告及摘要》《2024年度董事会工作报告》等多项议案。
首例央企信托托管落地:中航信托引入建信、国投泰康双信托助其优化管理
4月18日,中航信托发布公告,宣布与建信信托、国投泰康信托签署《委托服务协议》,由两家机构为其提供日常经营管理服务。这一举措被视为信托行业市场化改革的重要突破,也是《信托法》实施以来,首家大型央企背景信托公司引入专业机构进行管理优化。
根据公告,此次委托服务不涉及股权变更或债权债务调整,所有存续信托项目仍按原约定执行,确保投资者权益不受影响。服务期限自2025年4月18日开始,具体结束时间将视后续合作情况而定。
业内分析认为,中航信托此次引入建信信托和国投泰康信托,旨在借助其成熟的管理经验,优化公司治理、提升风控能力,并探索更高效的业务模式。这一合作可能为行业提供参考,推动信托公司向专业化、市场化方向转型。
值得关注的是,中航信托的控股股东中航产融(600705)近期动作频频:
3月28日,中航产融(600705)公告拟主动从A股退市,并申请在全国中小企业股份转让系统(新三板)挂牌,理由是“公司经营面临重大不确定性”。
4月14日,该退市议案获股东大会通过,公司即将向交易所提交终止上市申请。
中航信托前身为江西江南信托,2009年经银监会批准重组开业,2010年更名为中航信托,并成为中航工业集团旗下核心金融平台。作为央企控股的信托公司,其业务涵盖资产管理、财富管理、股权投资等领域。
从2023年报数据来看,中航信托经营情况呈现复杂态势。截至2023年末,公司信托资产余额达6356.50亿元,固有资产余额为203.98亿元;全年实现营业收入12.38亿元,净利润8386.71万元。然而在资产质量方面,公司面临一定压力,2023年末不良率为3.33%,不良资产合计达6.01亿元。此次引入专业管理机构,能否助力中航信托改善经营状况、化解潜在风险,成为市场关注焦点。
山东华鹏:公司股票4月23日起实施风险警示
4月21日电,山东华鹏(603021)4月21日晚间公告,公司股票将于2025年4月22日停牌1天,4月23日起实施风险警示,股票简称变更为“ST华鹏”,股票价格的日涨跌幅限制为5%。
大千生态:截至目前公司及千宠家科技没有收购杭州宠胖胖科技的安排
4月21日电,大千生态(603955)4月21日晚间发布股票交易异常波动公告,公司关注到媒体及股吧等平台对公司开展宠物相关业务以及可能收购杭州宠胖胖科技有限公司的讨论,为避免给投资者造成误导,公司针对该事项说明如下:公司于2025年3月投资设立全资子公司江苏千宠家科技有限公司(简称“千宠家科技”),千宠家科技尚处于起步阶段,未导致公司主营业务发生重大变化,未来发展仍有较大不确定性。截至目前,公司及千宠家科技没有收购杭州宠胖胖科技有限公司的安排。上述事项不涉及重大资产重组及其他应披露而未披露的重大事项,后续公司将根据业务发展情况及时履行信息披露义务。
特变电工控股公司二级子公司拟斥14.88亿元投建新能源电站项目
特变电工(600089)公告,公司为抢抓市场机遇,加快光伏资源的开发,盱眙鑫特能源发展有限公司(简称:盱眙鑫特公司)投资建设天泉湖300MW光伏复合项目。盱眙鑫特公司是公司控股公司特变电工(600089)新疆新能源股份有限公司(简称:新能源公司)的二级子公司,天泉湖300MW光伏复合项目总投资为14.88亿元。
岩石股份:公司股票将被实施退市风险警示 将于4月22日停牌一天
4月21日,岩石股份(600696)公告称,公司2024年度经审计的扣除非经常性损益前后的净利润低者为负值,且扣除与主营业务无关的业务收入和不具备商业实质的收入后的营业收入低于3亿元,触及《上海证券交易所股票上市规则》第9.3.2条第一款第(一)项规定,公司股票将被实施退市风险警示。公司股票将于2025年4月22日(星期二)停牌一天,于2025年4月23日(星期三)起实施退市风险警示,股票简称变更为*ST岩石。
吉祥航空公布2024年年度权益分配预案 拟10派1.0元
吉祥航空(603885)于4月22日发布公告,公司2024年年度权益分配预案内容如下:以总股本217454.29万股为基数,向全体股东每10股派发现金红利人民币1.00元,合计派发现金红利人民币2.17亿元,不送红股,不进行资本公积转增股本。
据吉祥航空(603885)发布2024年年度业绩报告称,公司营业收入220.95亿元,同比增长9.95%;实现归属于上市公司股东净利润9.14亿元,同比增长17.52%;基本每股收益盈利0.42元,去年同期为0.35元。
上海吉祥航空(603885)股份有限公司的主营业务是航空客货运输业务。公司的主要产品是国内(含港澳台)航空客货运输、国际航空客货运输业务、航空配餐。
(数据来源:同花顺(300033)iFinD)
德昌股份公布2024年年度权益分配预案 拟10转3股派3.5元
德昌股份(605555)于4月22日发布公告,公司2024年年度权益分配预案内容如下:以总股本37236.08万股为基数,向全体股东每10股派发现金红利人民币3.50元,合计派发现金红利人民币1.30亿元,以资本公积金向全体股东每10股转增3.00股,不送红股。
据德昌股份(605555)发布2024年年度业绩报告称,公司营业收入40.95亿元,同比增长47.56%;实现归属于上市公司股东净利润4.11亿元,同比增长27.51%;基本每股收益盈利1.10元,去年同期为0.87元。
宁波德昌电机股份有限公司的主营业务是小家电(881173)及汽车EPS电机的设计、制造与销售业务。公司的主要产品是吸尘器、小家电(881173)、汽车电机。德昌股份(605555)是中国十大吸尘器出口企业、浙江省绿色工厂、浙江省隐形冠军培育企业、宁波市政府质量创新奖,建有浙江省企业工程技术中心、浙江省博士后工作站。
(数据来源:同花顺(300033)iFinD)
盛泰集团公布2024年年度权益分配预案 拟10派0.55元
盛泰集团(605138)于4月22日发布公告,公司2024年年度权益分配预案内容如下:以总股本54347.68万股为基数,向全体股东每10股派发现金红利人民币0.55元,合计派发现金红利人民币2989.12万元,不送红股,不进行资本公积转增股本。
据盛泰集团(605138)发布2024年年度业绩报告称,公司营业收入36.66亿元,同比下降21.18%;实现归属于上市公司股东净利润4664.95万元,同比下降55.31%;基本每股收益盈利0.08元,去年同期为0.19元。
盛泰智造集团股份有限公司的主营业务是棉花种植、棉纱、纺织面料及成衣的生产与销售。公司的主要产品是成衣、面料、纱线。
(数据来源:同花顺(300033)iFinD)
华达新材公布2024年年度权益分配预案 拟10派1.50元
华达新材(605158)于4月22日发布公告,公司2024年年度权益分配预案内容如下:以总股本50626.15万股为基数,向全体股东每10股派发现金红利人民币1.50元,合计派发现金红利人民币7593.92万元,不送红股,不进行资本公积转增股本。
据华达新材(605158)发布2024年年度业绩报告称,公司营业收入69.27亿元,同比下降8.6%;实现归属于上市公司股东净利润2.29亿元,同比下降31.38%;基本每股收益盈利0.45元,去年同期为0.65元。
浙江华达新型材料股份有限公司的主营业务是主要从事多功能彩色涂层板、热镀锌铝板及其基板的研发、生产和销售。公司的主要产品是热镀锌板、彩色涂层板。先后获评“杭州市外贸出口领军企业”、“杭州市首批“鲲鹏计划”企业”、“浙江出口名牌”、“中国金属板材领导品牌”。连续多年位居杭州富阳(HK0352)区外贸出口企业首位,其中彩色涂层板出口量连续多年居国内前列。
(数据来源:同花顺(300033)iFinD)
国联股份公布2024年年度权益分配预案 拟10派0.66元
国联股份(603613)于4月22日发布公告,公司2024年年度权益分配预案内容如下:以总股本71874.23万股为基数,向全体股东每10股派发现金红利人民币0.66元,合计派发现金红利人民币4743.70万元,不送红股,不进行资本公积转增股本。
据国联股份(603613)发布2024年年度业绩报告称,公司营业收入535.85亿元,同比增长5.72%;实现归属于上市公司股东净利润14.55亿元,同比增长1.86%;基本每股收益盈利2.02元,去年同期为1.98元。
北京国联视讯信息技术股份有限公司的主营业务是B2B电子商务(885420)和产业互联网平台。公司的主要产品是网上商品交易业务、商业信息服务(III)、互联网技术服务、其他。
(数据来源:同花顺(300033)iFinD)
国检集团:拟在尼日利亚设立合资公司并建设检测实验室项目
4月21日电,国检集团(603060)4月21日晚间公告,公司与中国建材(HK3323)总院、中材建设、西安院签订了《在尼日利亚设立合资公司并建设检测实验室项目投资合作协议》,四方共同出资2000万元人民币(或等值美元,或等值奈拉)设立新公司,国检集团(603060)拟出资1020万元人民币(或等值美元)持有新公司51%股权。
奥特维公布2024年年度权益分配预案 拟10派16元
奥特维(688516)于4月22日发布公告,公司2024年年度权益分配预案内容如下:以总股本31505.24万股为基数,向全体股东每10股派发现金红利人民币16.00元,合计派发现金红利人民币5.04亿元,不送红股,不进行资本公积转增股本。
据奥特维(688516)发布2024年年度业绩报告称,公司营业收入91.98亿元,同比增长45.94%;实现归属于上市公司股东净利润12.73亿元,同比增长1.36%;基本每股收益盈利4.05元,去年同期为3.99元。
无锡奥特维(688516)科技股份有限公司的主营业务是高端装备(885427)的研发、生产和销售。公司的主要产品是低氧单晶炉、大尺寸超高速硅片分选机、丝网印刷线、激光辅助烧结设备、光注入退火炉、BC印胶设备、大尺寸超高速多主栅串焊机、模组/PACK线、晶圆划片机、装片机、铝线键合机、AOI设备。
(数据来源:同花顺(300033)iFinD)
重庆港公布2024年年度权益分配预案 拟10派0.4元
重庆港(600279)于4月22日发布公告,公司2024年年度权益分配预案内容如下:以总股本118686.63万股为基数,向全体股东每10股派发现金红利人民币0.40元,合计派发现金红利人民币4747.47万元,不送红股,不进行资本公积转增股本。
据重庆港(600279)发布2024年年度业绩报告称,公司营业收入43.77亿元,同比下降11.78%;实现归属于上市公司股东净利润5.29亿元,同比下降17.22%;基本每股收益盈利0.45元,去年同期为0.54元。
重庆港(600279)股份有限公司的主营业务是港口货物中转运输及综合物流。公司的主要产品是装卸及客货代理业务、综合物流业务、商品贸易业务、爆破施工业务。全年累计申报专利7项,获得软件著作权登记证书26个,果园港成功入选交通运输部“全国智慧港口创新案例集”;推动水运口岸数字赋能,“船边放行、智能分流”提升疏港效率30%以上;果集司申报“四星级智慧港口”,有望成为长江上游首个“双四星港口”;久久物流公司综合物流服务平台上线运行并成功入选重庆市科学技术局科技型企业培育名单。
(数据来源:同花顺(300033)iFinD)
黑牡丹公布2024年年度权益分配预案 拟10派0.410元
黑牡丹(600510)于4月22日发布公告,公司2024年年度权益分配预案内容如下:以总股本103202.55万股为基数,向全体股东每10股派发现金红利人民币0.41元,合计派发现金红利人民币4231.30万元,不送红股,不进行资本公积转增股本。
据黑牡丹(600510)发布2024年年度业绩报告称,公司营业收入48.13亿元,同比下降34.48%;实现归属于上市公司股东净利润1.21亿元,同比下降66.87%;基本每股收益盈利0.12元,去年同期为0.35元。
黑牡丹(600510)(集团)股份有限公司的主营业务是新型城镇化(885991)建设、纺织服装和新基建。公司的主要产品是纺织服装、工程施工、定销商品房、商品房、其他房产销售、土地前期开发项目、万顷良田工程项目、数字能源基础设施。全国首批签署《中国企业应对气候变化倡议书》的企业之一,获得中国上市公司环境责任百佳企业奖,被江苏省工信厅评为“企业社会责任江苏典范榜.绿色环保企业”;被国家工信部评为“绿色工厂”。
(数据来源:同花顺(300033)iFinD)
吉祥航空2024年度现金分红总额达4.14亿元
4月21日,吉祥航空(603885)发布2024年度利润分配方案公告。根据公告,公司拟向全体股东每股派发现金红利0.1元(含税),合计拟派发现金红利2.17亿元(含税)。截至2025年3月31日,扣除回购专户中的24,462,332股后,实际派发基数调整为2,174,542,936股。
公告显示,2024年半年度公司已分配现金红利1.97亿元(含税),叠加本次年度分红后,全年现金分红总额达4.14亿元(含税)。结合年内实施的股份回购金额3.00亿元,现金分红与回购总额合计7.14亿元,占2024年归母净利润9.14亿元的78.13%。其中,现金分红与回购注销金额合计5.92亿元,占净利润比例为64.72%。
吉祥航空(603885)最近三个会计年度累计现金分红及回购注销总额7.44亿元,未触及可能被实施其他风险警示的情形。
中国交建启动A股回购及控股股东H股增持计划 总额最高达15亿元
4月21日,中国交建(601800)公告称,收到董事长王彤宙《关于提议中国交建(601800)回购公司部分A股股份的函》及控股股东中交集团《关于增持中国交建股份(603815)的函》。
中国交建(601800)计划回购A股股份,资金总额5亿元~10亿元;中交集团计划增持H股股份,资金总额2.5亿元~5亿元。回购和增持计划(883915)实施期限均为自股东会审议通过方案之日起12个月内。资金来源分别为公司自有资金、自筹资金及中交集团自有资金。此公告不构成实质性承诺,具体方案以董事会及股东会审议通过为准。
诺德股份:签订2亿元销售合同
诺德股份(600110)公告,全资孙公司深圳百嘉达新能源材料有限公司与江苏天合储能(885921)有限公司签订了2025年度《采购合同》。合同约定天合储能(885921)向百嘉达采购4.5微米铜箔,合同金额约2亿元人民币。该协议自双方签字并盖章之日起生效,将对公司2025年经营业绩产生积极影响。
海利生物:5月16日将举行2024年度暨2025年第一季度业绩说明会
4月21日晚间,海利生物(603718)发布公告称,公司已发布公司2024年年度报告和2025年第一季度报告,为便于广大投资者更全面深入地了解公司2024年度及2025年第一季度的经营成果、财务状况,公司计划于2025年5月16日举行2024年度暨2025年第一季度业绩说明会。
岩石股份实施退市风险警示暨4月22日停牌一天
岩石股份(600696)公告,因公司2024年度经审计的扣除非经常性损益前后的净利润低者为负值,且扣除与主营业务无关的业务收入和不具备商业实质的收入后的营业收入低于3亿元,触及《上海证券交易所股票上市规则》第9.3.2条第一款第(一)项规定,公司股票将被实施退市风险警示。
公司股票将于2025年4月22日(星期二)停牌一天,于2025年4月23日(星期三)起实施退市风险警示,实施退市风险警示后公司股票价格的日涨跌幅限制为5%,实施退市风险警示后公司股票将在风险警示板交易。
沃格光电拟斥资1500万至2500万元回购股份用于员工激励
4月21日,沃格光电(603773)公告称,沃格光电(603773)公告,公司拟使用自有资金或自筹资金以集中竞价交易方式回购公司股份,回购金额不低于1500万元且不超过2500万元,回购价格不超过35元/股。回购股份将用于员工持股计划或股权激励。回购期限为自董事会审议通过之日起12个月内。根据测算,按回购价格上限计算,预计回购股份数量为428,571股至714,285股,约占公司总股本的0.19%至0.32%。
诺德股份:终止重大资产重组事项
诺德股份(600110)公告称,公司原计划通过发行股份购买湖北诺德锂电材料有限公司37.50%股权并募集配套资金,但由于公司目前处于中国证监会调查期间,尚未结案,且交易方案与实际情况已发生变化,因此决定终止本次重大资产重组。
将被实施退市风险警示,青海华鼎4月22日停牌一天
4月21日晚间,青海华鼎(600243)披露公告称,公司股票于4月22日停牌1天,于4月23日起实施退市风险警示。实施退市风险警示后,股票价格的日涨跌幅限制为5%,公司股票将在风险警示板交易,A股股票简称由“青海华鼎(600243)”变更为“*st海华(600521)”。
公告显示,经审计,青海华鼎(600243)2024年度的利润总额、净利润或者扣非后净利润孰低者为负值且扣除与主营业务无关的业务收入和不具备商业实质的收入后的营业收入低于3亿元,触及了《上海证券交易所股票上市规则》第9.3.2条(一)“最近一个会计年度经审计的利润总额、净利润或者扣除非经常性损益后的净利润孰低者为负值且营业收入低于3亿元,或追溯重述后最近一个会计年度利润总额、净利润或者扣除非经常性损益后的净利润孰低者为负值且营业收入低于3亿元”规定的对公司股票实施退市风险警示的情形,公司股票将被上交所实施退市风险警示。
同日晚间,青海华鼎(600243)发布2024年年报显示,公司报告期内实现营业收入约为2.37亿元,对应实现归属净利润约为-8993.53万元。
交易行情显示,截至4月21日收盘,青海华鼎(600243)股价报2.47元/股,总市值10.84亿元。
特变电工:投资14.88亿元建设300MW光伏复合发电项目
4月21日,特变电工(600089)公告称,公司控股公司新能源公司二级子公司盱眙鑫特公司投资建设天泉湖300MW光伏复合项目,总投资14.88亿元。项目建设容量为300MW,包括300MW光伏电站、220kV升压站、30MW/60MWh储能(885921)系统等。
德业股份:拟1亿-2亿元回购公司股份 贷款不超1.8亿元
德业股份(605117)公告称,公司拟使用自有资金及不超过18000万元的专项贷款资金以集中竞价交易方式回购公司股份,回购价格不超过130元/股。回购资金总额不低于1亿元且不超过2亿元,回购的股份将在未来适宜时机用于员工持股计划或股权激励,并在公司披露股份回购实施结果暨股份变动公告日之后的三年内予以转让。
诺德股份:终止重大资产重组事项
4月21日电,诺德股份(600110)4月21日晚间公告,公司原拟通过发行股份的方式购买湖北诺德产业投资合伙企业(有限合伙)及湖北长江诺德产业投资管理合伙企业(有限合伙)持有的湖北诺德锂电材料有限公司37.50%股权,并募集配套资金。本次交易构成关联交易,构成重大资产重组。2024年9月6日公司收到中国证监会送达的《立案告知书》,截至本公告披露日,公司目前还处于中国证监会调查期间,尚未结案。公司此前与交易对手方确定的基准日已超过较长时间,交易方案的整体情况与实际情况已发生了一定的变化。经公司与交易各相关方友好协商并认真研究论证,决定先行终止本次交易事项。
凤凰传媒公布2024年年度权益分配预案 拟10派5元
凤凰传媒(601928)于4月22日发布公告,公司2024年年度权益分配预案内容如下:以总股本254490.00万股为基数,向全体股东每10股派发现金红利人民币5.00元,合计派发现金红利人民币12.72亿元,不送红股,不进行资本公积转增股本。
据凤凰传媒(601928)发布2024年年度业绩报告称,公司营业收入136.06亿元,同比下降0.29%;实现归属于上市公司股东净利润15.98亿元,同比下降45.88%;基本每股收益盈利0.63元,去年同期为1.16元。
江苏凤凰出版传媒(601999)股份有限公司的主营业务为图书、报刊、电子出版物、音像制品的编辑出版、发行,公司教育出版、一般图书出版、图书发行等主要业务板块在国内出版集团的排名均位居前列。凤凰新媒体(FENG)营销矩阵形成综合优势,在《2023年出版单位新媒体影响力榜单》中凤凰传媒(601928)继续保持位列第二,译林社、科技社进入出版社综合排名前十,美术社、文艺社进入出版社综合排名前五十,“凤凰职教”“七彩语文”“译林出版社”“青鸟新知”等一批新媒体账号影响力居于行业前列,凤凰书苑喜马拉雅账号荣获第二届全民阅读大会第七届“大众喜爱的阅读新媒体号”,进一步夯实多平台布局、内外矩阵合力推广的出版新媒体融合局面。凤凰数据中心入选“国家首批绿色数据中心试点单位”。
(数据来源:同花顺(300033)iFinD)
浙江新能公布2024年年度权益分配预案 拟10派0.15元
浙江新能(600032)于4月22日发布公告,公司2024年年度权益分配预案内容如下:以总股本240467.53万股为基数,向全体股东每10股派发现金红利人民币0.15元,合计派发现金红利人民币3607.01万元,不送红股,不进行资本公积转增股本。
据浙江新能(600032)发布2024年年度业绩报告称,公司营业收入49.61亿元,同比增长9.68%;实现归属于上市公司股东净利润5.67亿元,同比下降9.67%;基本每股收益盈利0.24元,去年同期为0.27元。
浙江省新能源投资集团股份有限公司主营业务为水力发电、光伏发电、风力发电等可再生能源项目的投资、开发、建设和运营管理;主要产品有风力发电、水力发电、光伏发电、氢能业务、绿证交易业务。
(数据来源:同花顺(300033)iFinD)
宁波能源公布2024年年度权益分配预案 拟10派1.50元
宁波能源(600982)于4月22日发布公告,公司2024年年度权益分配预案内容如下:以总股本111762.75万股为基数,向全体股东每10股派发现金红利人民币1.50元,合计派发现金红利人民币1.68亿元,不送红股,不进行资本公积转增股本。
据宁波能源(600982)发布2024年年度业绩报告称,公司营业收入42.42亿元,同比下降21.24%;实现归属于上市公司股东净利润2.85亿元,同比下降30.05%;基本每股收益盈利0.26元,去年同期为0.37元。
宁波能源(600982)集团股份有限公司的主营业务是热电联产、抽水蓄能(885935)、生物质发电、储能(885921)和综合能源服务,以及能源、环保行业相关的投资业务等。公司的主要产品是电、蒸汽、大宗商品。报告期内,公司获得了“2024全球浙商ESG经典100”的荣誉,同时成功入选宁波市数字经济(885976)百强企业榜单。
(数据来源:同花顺(300033)iFinD)
青海华鼎:公司股票将于4月23日被实施退市风险警示
4月21日,青海华鼎(600243)公告称,由于公司2024年度经审计的利润总额、净利润或者扣除非经常性损益后的净利润孰低者为负值且扣除与主营业务无关的业务收入和不具备商业实质的收入后的营业收入低于3亿元,公司股票将被上海证券交易所实施退市风险警示。
实施风险警示后,股票简称将变更为*st海华(600521),日涨跌幅限制为5%,并在风险警示板交易。公司股票于2025年4月22日停牌1天,于2025年4月23日起实施退市风险警示。公司将采取措施包括盘活固定资产、加速库存周转、开拓市场、加强内控管理以及工艺优化以提高生产效率等,以改善经营状况。
凤凰传媒计划分红12.72亿元,占当期净利润比重为79.65%
4月21日,凤凰传媒(601928)发布2024年利润分配方案公告。根据公告显示,公司拟以总股本2,544,900,000股为基数,向全体股东每10股派发现金股利5.00元(含税),合计拟派发现金红利12.72亿元(含税),现金分红占当年归属于公司股东净利润的比例为79.65%。
经中兴华会计师事务所审计确认,公司2024年度母公司报表净利润为16.28亿元,加上年初未分配利润40.11亿元,扣除法定盈余公积及上年分红后,本年度可供股东分配的利润为42.03亿元。本次股利分配完成后,剩余未分配利润29.31亿元将滚存至下一年度。
公告指出,公司最近三个会计年度累计现金分红达38.17亿元,现金分红比例为172.70%。
诺德股份:全资孙公司与天合储能签订约2亿元采购合同
4月21日电,诺德股份(600110)4月21日晚间公告,公司全资孙公司深圳百嘉达新能源材料有限公司(简称“百嘉达”)与江苏天合储能(885921)有限公司(简称“天合储能(885921)”)签订了《采购合同》,合同约定2025年天合储能(885921)向百嘉达采购4.5微米铜箔,合同金额约2亿元。诺德股份(600110)同日公告,百嘉达与蜂巢能源(600508)科技股份有限公司(简称“蜂巢能源(600508)”)签订了《战略合作框架协议书》,双方将在产品供销、委托加工等方面进行长期稳定合作。未来3年,蜂巢能源(600508)预计向百嘉达采购5万吨锂电铜箔,具体订购数量将根据市场需求和项目进展确定,双方将定期协商调整。
厦门银行:4月29日将举行2024年度业绩说明会
4月21日晚间,厦门银行(601187)发布公告称,公司计划于2025年4月29日(星期二)15:30—17:30举行2024年度业绩说明会。
江中药业:5月6日将召开2025年第一季度业绩说明会
4月21日晚间,江中药业(600750)发布公告称,公司将于2025年5月6日举行2025年第一季度业绩说明会。
佳驰科技:聘任姚瑶女士为公司财务负责人
4月21日晚间,佳驰科技(688708)发布公告称,公司董事会同意聘任姚瑶女士为公司财务负责人。
岳阳林纸子公司中标林业碳汇合作开发项目
4月21日晚间,岳阳林纸(600963)股份有限公司(以下简称“岳阳林纸(600963)”)公告,全资子公司诚通碳汇经营管理(湖南)有限责任公司(以下简称“诚通碳汇”)近日收到《成交通知书》,成为勐腊县林业(884004)碳汇合作开发项目的中标单位。
勐腊县为云南省西双版纳傣族自治州辖县,现有林业(884004)用地面积106万亩。诚通碳汇中标项目的开发范围包括全县符合国家政策和中国自愿减排项目或其他国际自愿减排项目机制可用于申报林业(884004)碳汇项目的所有林地。项目合作年限预计为20年,项目将采取全过程包干的方式合作开发,开发费用由开发商负担,项目将采用利润分成模式合作开发。
岳阳林纸(600963)副总经理兼董秘易兰锴向《证券日报》记者表示:“云南地区拥有大量森林资源,本次中标项目有望打造成当地碳汇合作项目标杆,对公司未来开拓云南林业(884004)碳汇资源,增厚公司业绩起到积极作用。当前,公司正在加快林业(884004)碳汇资源的开发工作,预计至2025年年末,公司将累计签约林业(884004)碳汇达8000万亩。随着国内碳汇市场价格持续向上,碳汇业务将成为公司业绩的新增长点。”
健友股份:董事长提议回购公司部分股份
4月21日晚间,健友股份(603707)发布公告称,公司董事长唐咏群提议公司以自有资金或自筹资金回购公司股份,回购股份的种类及方式为通过上海证券交易所股票交易系统以集中竞价交易方式回购公司已发行的人民币普通股(A股)股票。
南微医学:拟3000万元-5000万元回购股份
南微医学(688029)公告,公司拟以3000万元—5000万元回购股份,在未来适宜时机全部用于员工持股计划或股权激励。回购价格不超过96.54元/股。
岩石股份:公司股票将被实施退市风险警示 22日停牌一天
岩石股份(600696)公告,公司2024年度经审计的扣除非经常性损益前后的净利润低者为负值,且扣除与主营业务无关的业务收入和不具备商业实质的收入后的营业收入低于3亿元,触及《上海证券交易所股票上市规则》第9.3.2条第一款第(一)项规定,公司股票将被实施退市风险警示。公司股票将于2025年4月22日(星期二)停牌一天,于2025年4月23日(星期三)起实施退市风险警示,股票简称变更为*ST岩石。
康惠制药:赛乐仙协议转让599.28万股股份
康惠制药(603139)公告,信息披露义务人上海赛乐仙企业管理咨询有限公司以17.26元/股的价格向扬州创响投资合伙企业(有限合伙)协议转让康惠制药(603139)合计599.28万股股份,占康惠制药(603139)股份总额的6.00%,总价款为人民币1.03亿元。权益变动前,赛乐仙持有康惠制药(603139)998.8万股股份,占康惠制药(603139)的股份比例为10.00%,均为无限售条件流通股。权益变动后,赛乐仙持有康惠制药(603139)399.52万股股份,占康惠制药(603139)的股份比例为4.00%,均为无限售条件流通股。
宁波能源计划分红1.68亿元 占当期净利润比重为58.83%
4月21日,宁波能源(600982)发布2024年年度利润分配方案公告,拟向全体股东每股派发现金红利0.15元(含税)。截至2025年4月22日,公司总股本为1,117,627,485股,按此计算合计拟派发现金红利1.68亿元(含税),占2024年度归属于公司股东净利润的比例为58.83%。
公司最近三个会计年度累计现金分红总额达4.86亿元,现金分红比例达138.10%,且未触及《上海证券交易所股票上市规则》第9.8.1条规定的其他风险警示情形。
东风科技公布2024年年度权益分配预案 拟10派0.5元
东风科技(600081)于4月22日发布公告,公司2024年年度权益分配预案内容如下:以总股本55302.62万股为基数,向全体股东每10股派发现金红利人民币0.50元,合计派发现金红利人民币2765.13万元,不送红股,不进行资本公积转增股本。
据东风科技(600081)发布2024年年度业绩报告称,公司营业收入68.10亿元,同比下降4.98%;实现归属于上市公司股东净利润9127.62万元,同比下降37.05%;基本每股收益盈利0.16元,去年同期为0.29元。
东风电(885641)子科技股份有限公司主营业务是汽车零部件(881126)研发、制造、销售。主要产品有组合仪表、传感器(885946)、软轴、供油系、制动系、压铸件、内饰件、轿车、卡车、汽配销售。
(数据来源:同花顺(300033)iFinD)
永鼎股份公布2024年年度权益分配预案 拟10派0.50元
永鼎股份(600105)于4月22日发布公告,公司2024年年度权益分配预案内容如下:以总股本146199.48万股为基数,向全体股东每10股派发现金红利人民币0.50元,合计派发现金红利人民币7309.97万元,不送红股,不进行资本公积转增股本。
据永鼎股份(600105)发布2024年年度业绩报告称,公司营业收入41.11亿元,同比下降5.38%;实现归属于上市公司股东净利润6141.45万元,同比增长42%;基本每股收益盈利0.04元,去年同期为0.03元。
江苏永鼎股份(600105)有限公司的主营业务是光缆、电缆的生产和销售、境外工程承揽与施工、实业投资及宽带接入和配套工程、汽车用线束制造、软件开发(881272)等业务。公司的主要产品是光通信、汽车线束、电力(562350)工程、大数据应用、超导及铜导体。公司深化自主创新,补强融合,在产业整合、技术攻关、设备引进、项目开发等关键领域成就显著。2024年公司获得“制造业单项冠军企业”、“中国光纤光缆最具竞争力企业10强”以及“电子信息产业链党建联盟成员单位”、“吴江区关键核心技术攻关优秀企业奖”。作为光通信领域的领军企业之一,公司连续17年入选中国光通信和光纤光缆最具竞争力企业前10强,同时跻身“2023年江苏民营企业制造业100强”、“2023年江苏民营企业创新100强”。公司运营的“永鼎光通信智慧产业园”和“永鼎数字经济(885976)智慧产业园”分别被评为“苏州市数字化转型示范园区”和“苏州市数字经济(885976)特色产业园”,并荣获苏州市“推动数字经济(885976)时代产业创新集群发展工作”先进集体的称号。
(数据来源:同花顺(300033)iFinD)
