605008,拟重大资产重组,下周一复牌

来源: 中国证券报 作者:罗京

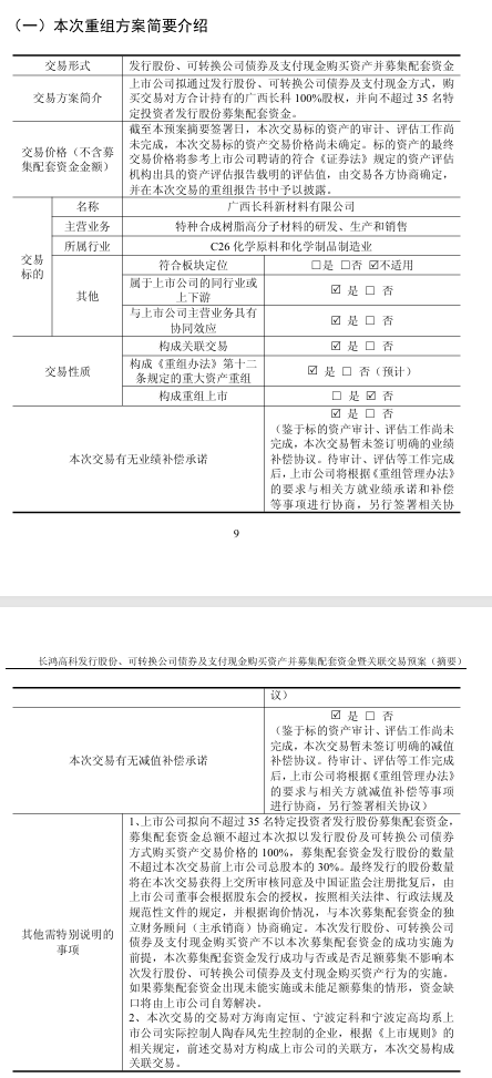
  7月18日晚,长鸿高科605008)(605008)发布公告称,公司拟通过发行股份、可转换公司债券及支付现金方式,购买交易对方合计持有的广西长科新材料有限公司(下称“广西长科”)100%股权,并向不超过35名特定投资者发行股份募集配套资金。公司股票将于7月21日(星期一)开市起复牌。

  实现产业链延伸

  7月18日,长鸿高科披露《宁波长鸿高分子科技股份有限公司发行股份、可转换公司债券及支付现金购买资产并募集配套资金暨关联交易预案》(下称“关联交易预案”)。

  根据关联交易预案,此次交易前,长鸿高科主营业务为TPES(热塑性弹性体)系列产品、PBAT(聚对苯二甲酸-己二酸丁二醇酯)/PBT(聚对苯二甲酸丁二酯)及其副产品、改性母粒产品、碳酸钙产品的研发、生产和销售。

  广西长科是一家专注于特种合成树脂高分子材料研发、生产和销售的高新技术企业,产品包括透明ABS(丙烯腈-丁二烯-苯乙烯)等特种树脂产品。

  长鸿高科表示,此次交易预计将达到《重组管理办法》规定的重大资产重组标准。此次交易完成后,公司的业务范围将拓展至特种合成树脂产品,丰富产品类别,可以满足客户更多的应用场景及多元化需求。同时,公司的LCBR(低顺式聚丁二烯橡胶)、SBR(丁苯橡胶)产品为广西长科特种合成树脂产品的重要原材料,公司将与广西长科形成产业链延伸、协同互补关系,实现业务上的有效整合,扩大公司整体销售规模,增强市场竞争力,提升盈利能力。

  根据关联交易预案,广西长科生产的相关产品除被广泛应用于家电、玩具、办公日用品、电子、汽车配件、医疗产品、扫地机器人等行业外,在新能源汽车、人形机器人及低空飞行器等领域应用日益广泛。

  2021年,广西长科通过自主创新实现了本体法ABS工艺路线突破并实现稳定量产,并陆续完成了一、二期项目建设,具备60万吨/年的树脂产品产能,成为目前国内最大的本体法工艺企业。

  降低关联交易规模

  根据关联交易预案,广西长科属于长鸿高科的关联方。此次交易的交易对方海南定恒、宁波定科和宁波定高均系长鸿高科实际控制人陶春风控制的企业,根据相关规定,此次交易构成关联交易。

  长鸿高科表示,此次交易前,2024年及2025年1—6月,广西长科向长鸿高科采购原材料不含税金额分别为1946.21万元、4202.64万元。

  长鸿高科预计,随着广西高科业务快速发展,未来三年双方的关联交易金额可能进一步提高。按照广西长科部分牌号特种合成树脂对LCBR/SBR原材料的需求量占比约13%推算,广西长科相关牌号特种树脂产品的产量达到30万吨/年,长鸿高科4万吨/年LCBR、SBR的产能可以全部释放,此次交易完成后,有利于降低上市公司关联交易规模。

  长鸿高科进一步表示,此次交易是上市公司实际控制人将优质资产置入上市公司、切实提高上市公司盈利能力和市场竞争力的积极举措,符合国家产业政策和上市公司围绕主营业务发展的需求,有利于保护上市公司全体股东利益。

关注同花顺财经(ths518),获取更多机会

0

+1
  • 黑芝麻
  • 欧菲光
  • 君正集团
  • 晶方科技
  • 有研新材
  • 英洛华
  • 供销大集
  • 天汽模
  • 代码|股票名称 最新 涨跌幅