同花顺 Logo
AIME助手
问财助手
火药味十足!301009,陈诉独立董事失职,拟解聘!
2026-02-23 23:54:16
作者:证券时报
分享
文章提及标的
可靠股份--

2026年春节假期已收尾,本身应该是开工大吉,但也有公司继续内讧,且火药味十足。可靠股份(301009)301009)召开董事会临时会议,罗列独立董事多项“罪状”,拟将其解聘。

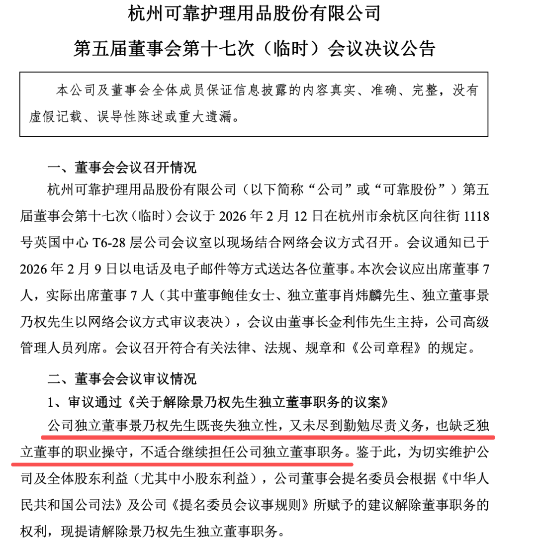
2月23日晚,可靠股份(301009)公告称,董事会审议通过了《关于解除景乃权先生独立董事职务的议案》,同意解除景乃权独立董事职务,并同意将该事项提请公司股东会审议。

5票同意 2票反对

可靠股份(301009)在公告中指出,公司独立董事景乃权丧失独立性,未尽到勤勉尽责义务,也缺乏独立董事的职业操守。公司董事会认为景乃权不适合继续担任公司独立董事职务,提请解除其独立董事职务。该事项已经公司董事会提名委员会及董事会审议通过,尚需公司股东会审议通过。

履历显示,景乃权1962年4月出生,新华社特约经济分析师,浙江省公共政策研究院研究员。曾任浙江大学金融系副教授、硕士生导师,浙江大学金融投资研究中心副主任、浙江大学江万龄黄金投资研究所所长,浙江大学求是经济技术咨询有限公司董事长兼总经理,广东发展银行杭州分行高级顾问等。2024年1月起任职可靠股份(301009)独立董事。

可靠股份(301009)董事会在审议上述解聘议案,同意5票,反对2票。上述反对票,分别来自可靠股份(301009)董事鲍佳、景乃权。

董事鲍佳的反对理由是:景乃权始终保持独立判断,多次与本人投票意见相左,独立实施独董意见。本次解除是实控人董事长金利伟对其敢于直言、坚持原则的打击报复。

对于自己遭解聘,景乃权的反对理由是:公司解除理由荒唐、肤浅且违法违规,是与大股东因工作事项产生不同意见而发起的解除,是对国内独董制度的严重挑衅。

公司罗列多项解聘说明

针对此次鲍佳及景乃权对解聘议案的异议理由,可靠股份(301009)罗列了多项说明。

可靠股份(301009)指出,解除景乃权,核心逻辑并非基于其历史投票立场,而是基于在涉及鲍佳董事不当利益事项上,反复展现出的“独立性坍塌”。解除行为是打破绑架公司决策流程、完善治理结构的唯一合法且必要的途径。解除景乃权,绝非打击报复,而是公司践行《公司法》与《独立董事管理办法》核心精神、启动治理结构自我修复的法治化表现。

以薪酬与考核为例,2025年12月23日,可靠股份(301009)召开第五届董事会薪酬与考核委员会第三次会议,各委员听取了关于公司董事、高管薪酬情况汇报。汇报显示,鲍佳董事2024年度自公司取得的税前薪酬为243万元,现仍按年薪120万元的标准发放薪酬,但未实际为公司提供劳动或者服务,全年未到公司上班,并引起中小投资者在互动易等平台上对其领取高薪提出质疑。

公告显示,2025年12月23日,可靠股份(301009)薪酬委员会在审议鲍佳薪酬事项的关键时刻,景乃权展现了显著的“特定立场预设”,已严重背离独立董事立场,在已知公司《薪酬管理制度》对非独立董事不领取津贴的前提下,且已知鲍佳2025年未向公司提供劳动或服务的情况下,公然要求将鲍佳董事具有争议的、高额报酬定性为“无责津贴”。在其他委员会成员提出合规质疑时,景乃权当场发表“别人管不着”等极端言论,试图阻碍正常的合规审计与绩效核查。

“景乃权已与鲍佳董事形成实质性立场结盟,多次无视治理规则一致行动,其身份已不再具备法定的独立性所要求。”可靠股份(301009)认为,景乃权试图将鲍佳董事的不当利益,通过改变名义的方式进行“合规化”掩盖时,其履职行为已不再是为了保护全体股东,而是为了特定个人的私利进行辩护。

股东“内讧”

可靠股份(301009)拟解聘独立董事景乃权的背后,是公司创始人金利伟婚变后旷日持久的股东内讧。

2024年2月,金利伟与鲍佳宣布离婚。离婚前,金利伟直接持有上市公司59.2584%股权,通过杭州唯艾诺间接持股1.0814%;鲍佳通过3家合伙企业间接持股0.5201%。双方合计持有可靠股份(301009)60.86%股权,为实际控制人。离婚后,截至2025年9月底,金利伟和鲍佳分别直接持有可靠股份(301009)30.13%和29.13%的股份,分别为公司第一、第二大股东。

金利伟与鲍佳的离婚,也成为可靠股份(301009)股东矛盾公开化的开始。

譬如,《关于公司2026年度与侨治公司拟发生关联交易的议案》《关于公司2026年度与杭港公司拟发生关联交易的议案》《关于<2025年第三季度报告>的议案》《关于<2025年半年度报告及其摘要>的议案》《关于聘任公司董事会秘书的议案》等。

在上述可靠股份(301009)董事会通过的议案中,鲍佳均投出反对票,景乃权在多份议案中投出弃权票。

免责声明:风险提示:本文内容仅供参考,不代表同花顺观点。同花顺各类信息服务基于人工智能算法,如有出入请以证监会指定上市公司信息披露平台为准。如有投资者据此操作,风险自担,同花顺对此不承担任何责任。
homeBack返回首页
不良信息举报与个人信息保护咨询专线:10100571涉企侵权举报

浙江同花顺互联信息技术有限公司版权所有

网站备案号:浙ICP备18032105号
证券投资咨询服务提供:浙江同花顺云软件有限公司 (中国证监会核发证书编号:ZX0050)
AIME
举报举报
反馈反馈